WARNING:
JavaScript is turned OFF. None of the links on this concept map will
work until it is reactivated.
If you need help turning JavaScript On, click here.
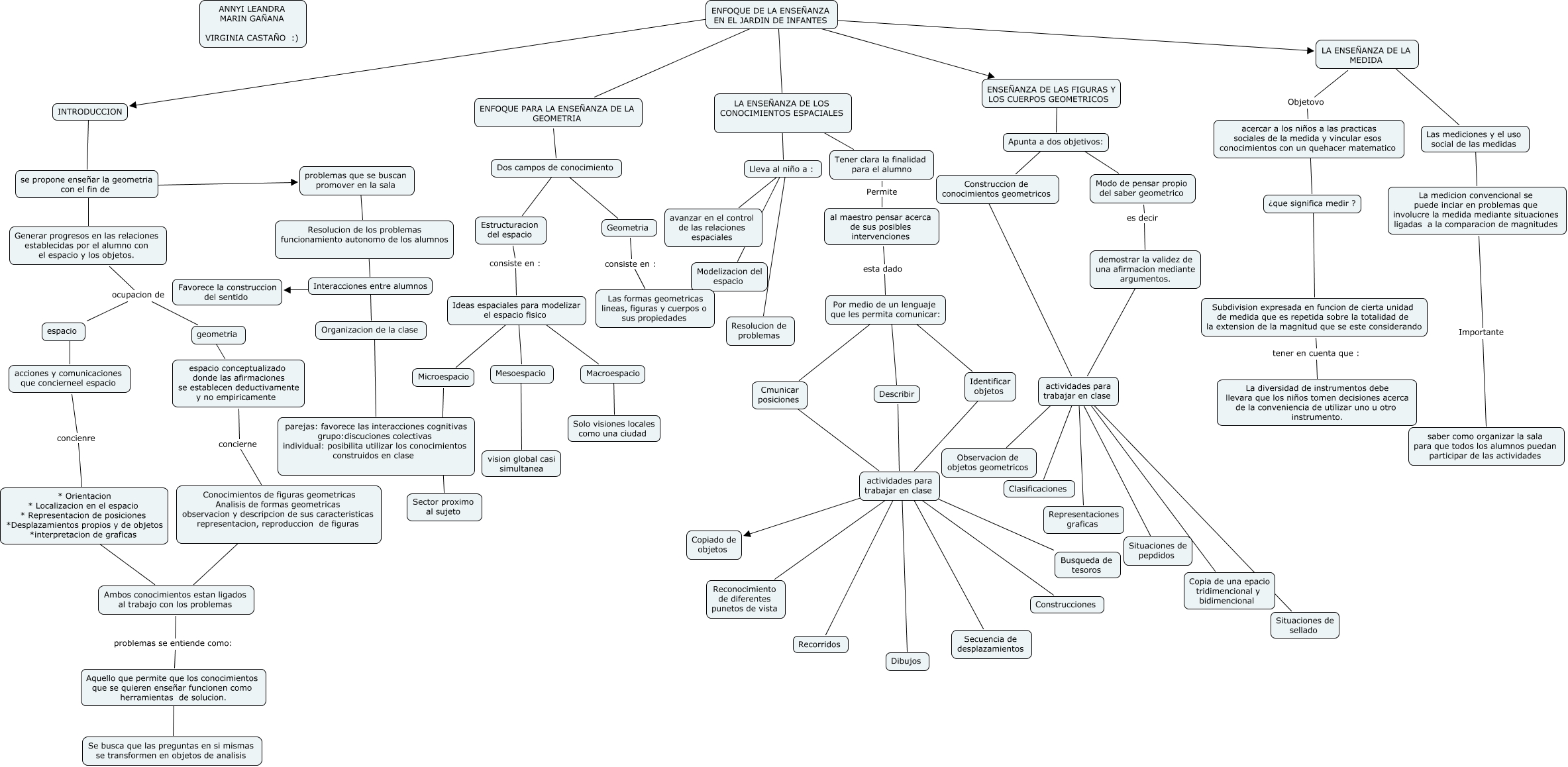
Este Cmap, tiene información relacionada con: GEOMETRIA INCIIAL, Apunta a dos objetivos: ???? Modo de pensar propio del saber geometrico, Por medio de un lenguaje que les permita comunicar: ???? Identificar objetos, acciones y comunicaciones que concierneel espacio concienre * Orientacion * Localizacion en el espacio * Representacion de posiciones *Desplazamientos propios y de objetos *interpretacion de graficas, ENFOQUE DE LA ENSEÑANZA EN EL JARDIN DE INFANTES ???? ENFOQUE PARA LA ENSEÑANZA DE LA GEOMETRIA, Construccion de conocimientos geometricos ???? actividades para trabajar en clase, Subdivision expresada en funcion de cierta unidad de medida que es repetida sobre la totalidad de la extension de la magnitud que se este considerando tener en cuenta que : La diversidad de instrumentos debe llevara que los niños tomen decisiones acerca de la conveniencia de utilizar uno u otro instrumento., acercar a los niños a las practicas sociales de la medida y vincular esos conocimientos con un quehacer matematico ???? ¿que significa medir ?, actividades para trabajar en clase ???? Busqueda de tesoros, actividades para trabajar en clase ???? Reconocimiento de diferentes punetos de vista, Interacciones entre alumnos ???? Favorece la construccion del sentido, * Orientacion * Localizacion en el espacio * Representacion de posiciones *Desplazamientos propios y de objetos *interpretacion de graficas ???? Ambos conocimientos estan ligados al trabajo con los problemas, ENFOQUE DE LA ENSEÑANZA EN EL JARDIN DE INFANTES ???? INTRODUCCION, Las mediciones y el uso social de las medidas ???? La medicion convencional se puede inciar en problemas que involucre la medida mediante situaciones ligadas a la comparacion de magnitudes, actividades para trabajar en clase ???? Secuencia de desplazamientos, se propone enseñar la geometria con el fin de ???? problemas que se buscan promover en la sala, actividades para trabajar en clase ???? Dibujos, Interacciones entre alumnos ???? Organizacion de la clase, problemas que se buscan promover en la sala ???? Resolucion de los problemas funcionamiento autonomo de los alumnos, actividades para trabajar en clase ???? Representaciones graficas, se propone enseñar la geometria con el fin de ???? Generar progresos en las relaciones establecidas por el alumno con el espacio y los objetos.