WARNING:
JavaScript is turned OFF. None of the links on this concept map will
work until it is reactivated.
If you need help turning JavaScript On, click here.
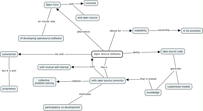
This Concept Map, created with IHMC CmapTools, has information related to: ADDtoComCollabDuraSpace_24Aug12VIVO, take source code generate customized models, knowledge that is shared with open source comunity, with open source comunity core with mutual self-interest, Open Source Software not anti commercial, Open Core an insular way of developing opensource software, take source code generate knowledge, Open Source Software alternative Open Core, Open Source Software has a with open source comunity, with open source comunity catalyst collective problem-solving, commercial but it is anti proprietory, Open Core with and open source, Open Core with Licenced, Open Source Software ability take source code, Open Source Software allows for maliability, with open source comunity motivates participatory co-development, with open source comunity core Open Source Software, maliability ownership in its evolution