WARNING:
JavaScript is turned OFF. None of the links on this concept map will
work until it is reactivated.
If you need help turning JavaScript On, click here.
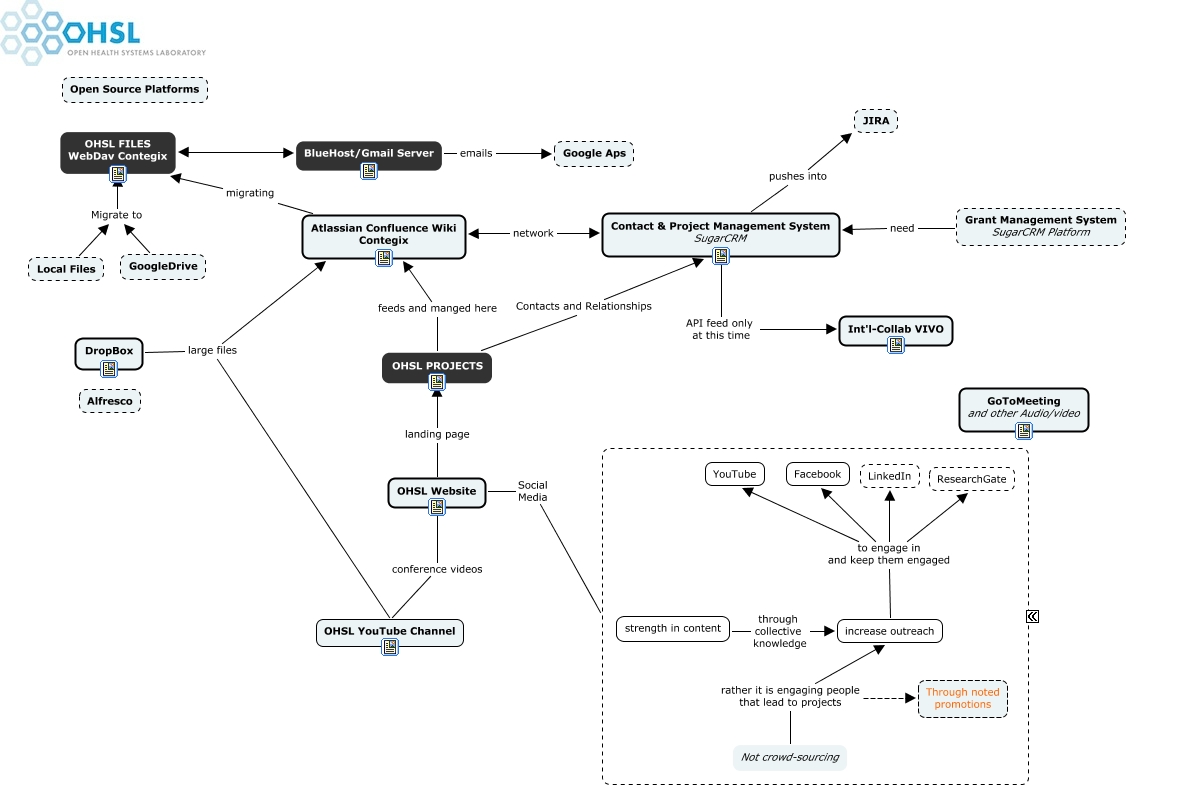
This Concept Map, created with IHMC CmapTools, has information related to: Copy of OHSLCollabComm11July13_AppFusions, Contact & Project Management System SugarCRM pushes into JIRA, Atlassian Confluence Wiki Contegix migrating OHSL FILES WebDav Contegix, OHSL Website landing page OHSL PROJECTS, increase outreach to engage in and keep them engaged ResearchGate, OHSL Website Social Media Social Media Platforms, Local Files Migrate to OHSL FILES WebDav Contegix, strength in content through collective knowledge increase outreach, OHSL Website conference videos OHSL YouTube Channel, increase outreach to engage in and keep them engaged LinkedIn, DropBox large files Atlassian Confluence Wiki Contegix, BlueHost/Gmail Server emails Google Aps, OHSL FILES WebDav Contegix BlueHost/Gmail Server, Contact & Project Management System SugarCRM API feed only at this time Int'l-Collab VIVO, DropBox large files OHSL YouTube Channel, GoogleDrive Migrate to OHSL FILES WebDav Contegix, Not crowd-sourcing rather it is engaging people that lead to projects increase outreach, increase outreach to engage in and keep them engaged Facebook, OHSL PROJECTS Contacts and Relationships Contact & Project Management System SugarCRM, Not crowd-sourcing rather it is engaging people that lead to projects Through noted promotions, increase outreach to engage in and keep them engaged YouTube