WARNING:
JavaScript is turned OFF. None of the links on this concept map will
work until it is reactivated.
If you need help turning JavaScript On, click here.
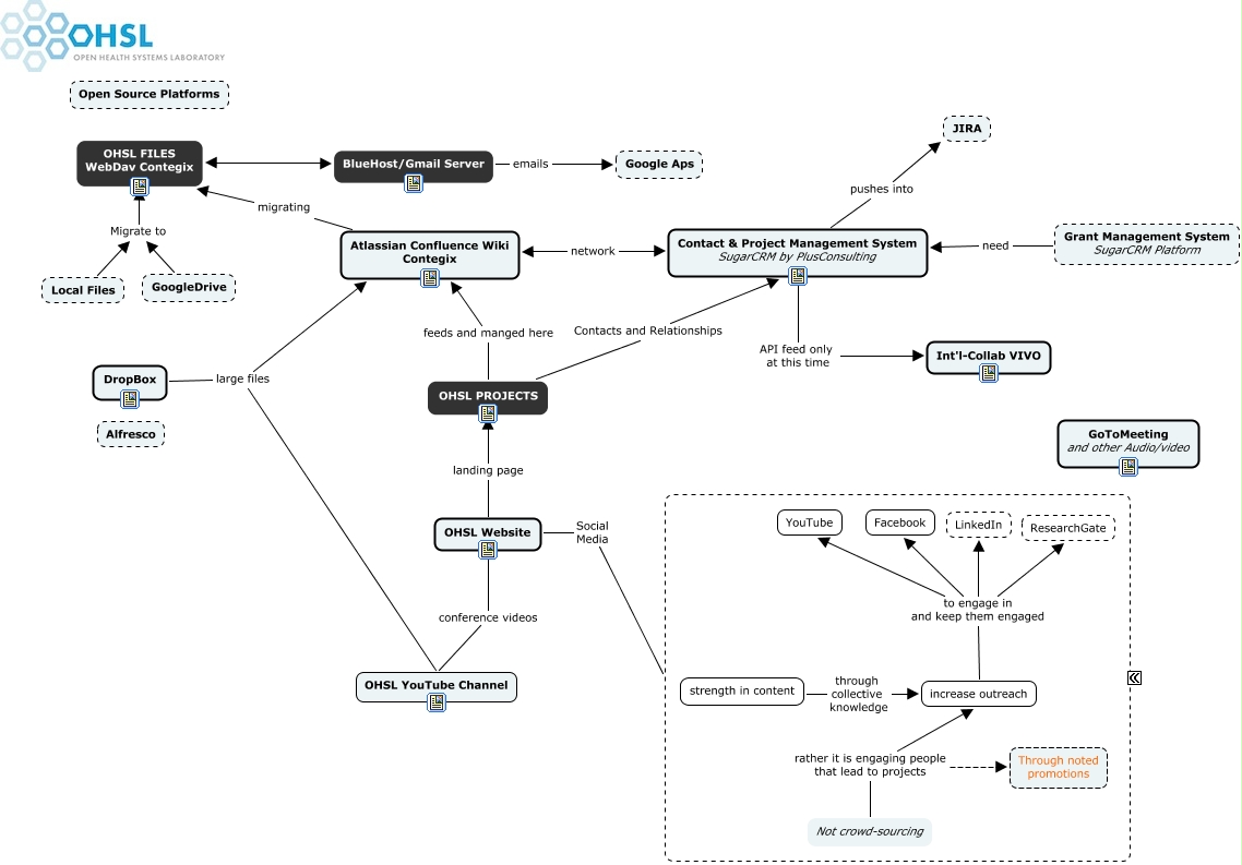
This Concept Map, created with IHMC CmapTools, has information related to: Copy of OHSLCollabComm09Jan13_AppFusions, Contact & Project Management System SugarCRM by PlusConsulting pushes into JIRA, Atlassian Confluence Wiki Contegix migrating OHSL FILES WebDav Contegix, increase outreach to engage in and keep them engaged ResearchGate, OHSL Website landing page OHSL PROJECTS, Local Files Migrate to OHSL FILES WebDav Contegix, OHSL Website Social Media Social Media Platforms, strength in content through collective knowledge increase outreach, OHSL Website conference videos OHSL YouTube Channel, DropBox large files Atlassian Confluence Wiki Contegix, increase outreach to engage in and keep them engaged LinkedIn, BlueHost/Gmail Server emails Google Aps, OHSL FILES WebDav Contegix BlueHost/Gmail Server, Contact & Project Management System SugarCRM by PlusConsulting API feed only at this time Int'l-Collab VIVO, OHSL PROJECTS Contacts and Relationships Contact & Project Management System SugarCRM by PlusConsulting, increase outreach to engage in and keep them engaged Facebook, Not crowd-sourcing rather it is engaging people that lead to projects increase outreach, GoogleDrive Migrate to OHSL FILES WebDav Contegix, DropBox large files OHSL YouTube Channel, OHSL PROJECTS feeds and manged here Atlassian Confluence Wiki Contegix, Grant Management System SugarCRM Platform need Contact & Project Management System SugarCRM by PlusConsulting