WARNING:
JavaScript is turned OFF. None of the links on this concept map will
work until it is reactivated.
If you need help turning JavaScript On, click here.
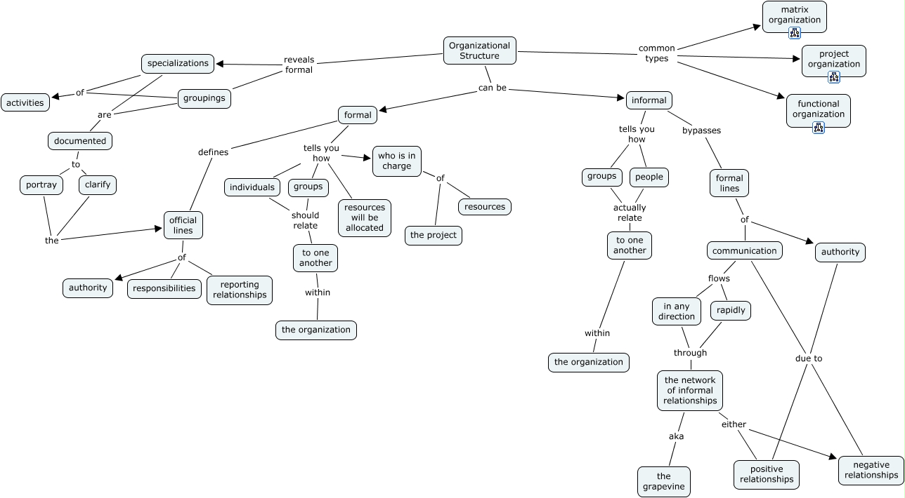
This Concept Map, created with IHMC CmapTools, has information related to: Formal and Informal Organization, Organizational Structure can be formal, informal bypasses formal lines, Organizational Structure common types matrix organization, who is in charge of resources, documented to clarify, groupings are documented, individuals should relate to one another, Organizational Structure reveals formal groupings, official lines of reporting relationships, formal tells you how groups, formal tells you how individuals, documented to portray, formal lines of authority, formal lines of communication, formal tells you how resources will be allocated, informal tells you how people, authority due to negative relationships, the network of informal relationships either negative relationships, the network of informal relationships aka the grapevine, groupings of activities