WARNING:
JavaScript is turned OFF. None of the links on this concept map will
work until it is reactivated.
If you need help turning JavaScript On, click here.
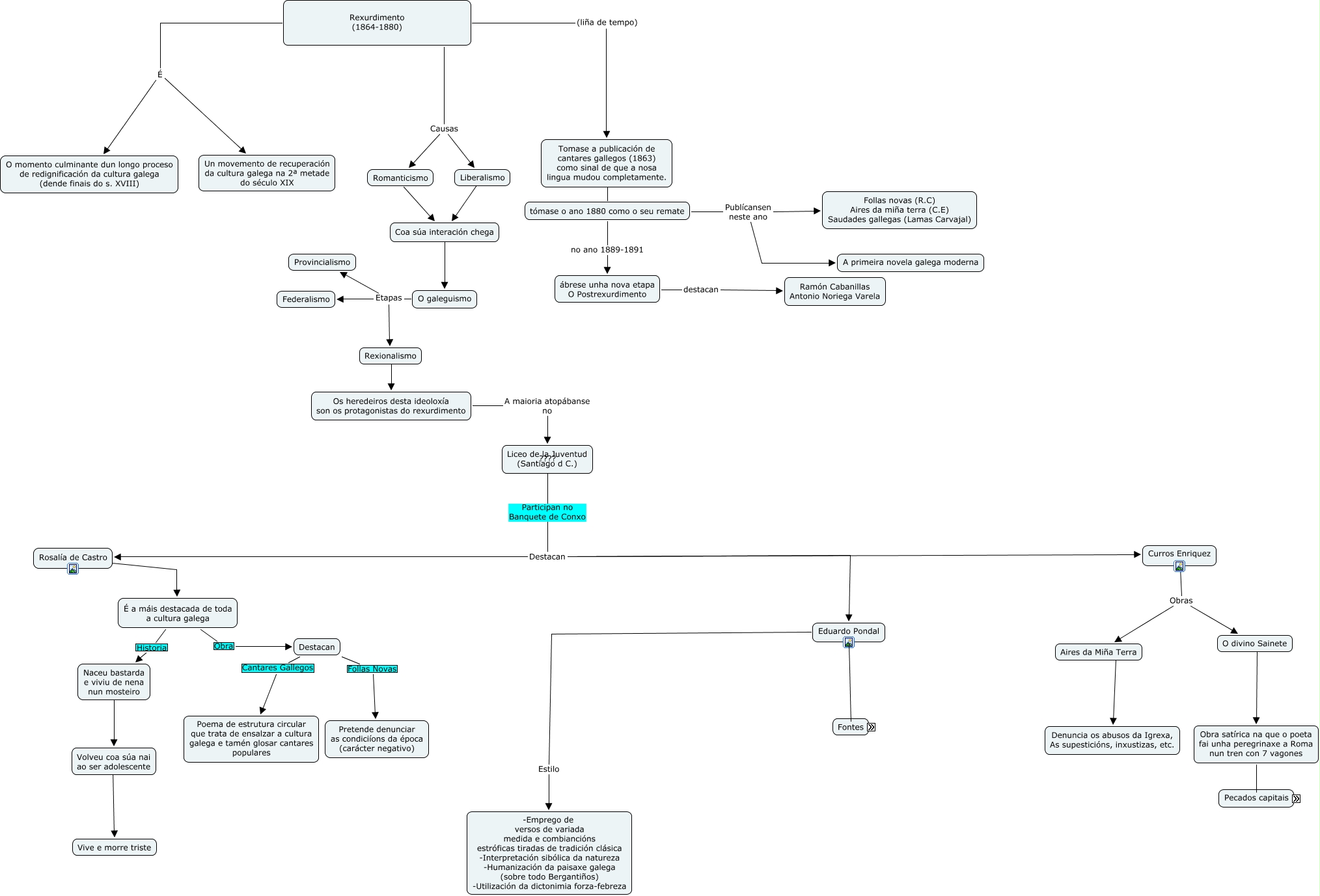
Este Cmap, tiene información relacionada con: Gallego, Obra satírica na que o poeta fai unha peregrinaxe a Roma nun tren con 7 vagones Cada vagón representa un pecado capital Ira, O galeguismo Etapas Rexionalismo, É a máis destacada de toda a cultura galega Historia Naceu bastarda e viviu de nena nun mosteiro, Liceo de la Juventud (Santiago d C.) Destacan Eduardo Pondal, Liceo de la Juventud (Santiago d C.) Destacan Curros Enriquez, Rexurdimento (1864-1880) Causas Liberalismo, O divino Sainete ???? Obra satírica na que o poeta fai unha peregrinaxe a Roma nun tren con 7 vagones, Naceu bastarda e viviu de nena nun mosteiro ???? Volveu coa súa nai ao ser adolescente, Obra satírica na que o poeta fai unha peregrinaxe a Roma nun tren con 7 vagones Cada vagón representa un pecado capital Envexa, Rexionalismo ???? Os heredeiros desta ideoloxía son os protagonistas do rexurdimento, Rexurdimento (1864-1880) É O momento culminante dun longo proceso de redignificación da cultura galega (dende finais do s. XVIII), Eduardo Pondal Fontes (influenza) Renacentismo, Eduardo Pondal Fontes (influenza) Romanticismo, Eduardo Pondal Fontes (influenza) Literatura greco-latina, Coa súa interación chega ???? O galeguismo, Volveu coa súa nai ao ser adolescente ???? Vive e morre triste, Romanticismo ???? Coa súa interación chega, Destacan Follas Novas Pretende denunciar as condiciíons da época (carácter negativo), Obra satírica na que o poeta fai unha peregrinaxe a Roma nun tren con 7 vagones Cada vagón representa un pecado capital Soberbia, ábrese unha nova etapa O Postrexurdimento destacan Ramón Cabanillas Antonio Noriega Varela