WARNING:
JavaScript is turned OFF. None of the links on this concept map will
work until it is reactivated.
If you need help turning JavaScript On, click here.
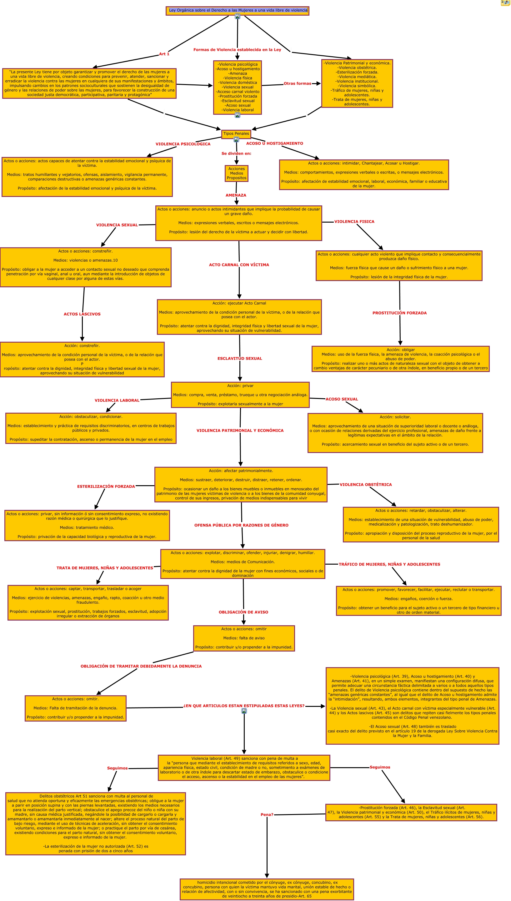
Este Cmap, tiene información relacionada con: Ley contra laviolencia en la mujer, Acción: privar Medios: compra, venta, préstamo, trueque u otra negociación análoga. Propósito: explotarla sexualmente a la mujer VIOLENCIA LABORAL Acción: obstaculizar, condicionar. Medios: establecimiento y práctica de requisitos discriminatorios, en centros de trabajos públicos y privados. Propósito: supeditar la contratación, ascenso o permanencia de la mujer en el empleo, Tipos Penales VIOLENCIA PSICOLOGICA Actos o acciones: actos capaces de atentar contra la estabilidad emocional y psíquica de la víctima. Medios: tratos humillantes y vejatorios, ofensas, aislamiento, vigilancia permanente, comparaciones destructivas o amenazas genéricas constantes. Propósito: afectación de la estabilidad emocional y psíquica de la víctima., Acción: afectar patrimonialmente. Medios: sustraer, deteriorar, destruir, distraer, retener, ordenar. Propósito: ocasionar un daño a los bienes muebles o inmuebles en menoscabo del patrimonio de las mujeres víctimas de violencia o a los bienes de la comunidad conyugal, control de sus ingresos, privación de medios indispensables para vivir OFENSA PÚBLICA POR RAZONES DE GÉNERO Actos o acciones: explotar, discriminar, ofender, injuriar, denigrar, humillar. Medios: medios de Comunicación. Propósito: atentar contra la dignidad de la mujer con fines económicos, sociales o de dominación, Violencia laboral (Art. 49) sanciona con pena de multa a la “persona que mediante el establecimiento de requisitos referidos a sexo, edad, apariencia física, estado civil, condición de madre o no, sometimiento a exámenes de laboratorio o de otra índole para descartar estado de embarazo, obstaculice o condicione el acceso, ascenso o la estabilidad en el empleo de las mujeres”. Seguimos Delitos obstétricos Art 51 sanciona con multa al personal de salud que no atienda oportuna y eficazmente las emergencias obstétricas; obligue a la mujer a parir en posición supina y con las piernas levantadas, existiendo los medios necesarios para la realización del parto vertical; obstaculice el apego precoz del niño o niña con su madre, sin causa médica justificada, negándole la posibilidad de cargarlo o cargarla y amamantarlo o amamantarla inmediatamente al nacer; altere el proceso natural del parto de bajo riesgo, mediante el uso de técnicas de aceleración, sin obtener el consentimiento voluntario, expreso e informado de la mujer; o practique el parto por vía de cesárea, existiendo condiciones para el parto natural, sin obtener el consentimiento voluntario, expreso e informado de la mujer. -La esterilización de la mujer no autorizada (Art. 52) es penada con prisión de dos a cinco años, Actos o acciones: explotar, discriminar, ofender, injuriar, denigrar, humillar. Medios: medios de Comunicación. Propósito: atentar contra la dignidad de la mujer con fines económicos, sociales o de dominación TRÁFICO DE MUJERES, NIÑAS Y ADOLESCENTES Actos o acciones: promover, favorecer, facilitar, ejecutar, reclutar o transportar. Medios: engaños, coerción o fuerza. Propósito: obtener un beneficio para el sujeto activo o un tercero de tipo financiero u otro de orden material., Acción: privar Medios: compra, venta, préstamo, trueque u otra negociación análoga. Propósito: explotarla sexualmente a la mujer VIOLENCIA PATRIMONIAL Y ECONÓMICA Acción: afectar patrimonialmente. Medios: sustraer, deteriorar, destruir, distraer, retener, ordenar. Propósito: ocasionar un daño a los bienes muebles o inmuebles en menoscabo del patrimonio de las mujeres víctimas de violencia o a los bienes de la comunidad conyugal, control de sus ingresos, privación de medios indispensables para vivir, “La presente Ley tiene por objeto garantizar y promover el derecho de las mujeres a una vida libre de violencia, creando condiciones para prevenir, atender, sancionar y erradicar la violencia contra las mujeres en cualquiera de sus manifestaciones y ámbitos, impulsando cambios en los patrones socioculturales que sostienen la desigualdad de género y las relaciones de poder sobre las mujeres, para favorecer la construcción de una sociedad justa democrática, participativa, paritaria y protagónica” ???? -Violencia psicológica -Acoso u hostigamiento -Amenaza -Violencia física -Violencia doméstica -Violencia sexual -Acceso carnal violento -Prostitución forzada -Esclavitud sexual -Acoso sexual -Violencia laboral, Acción: afectar patrimonialmente. Medios: sustraer, deteriorar, destruir, distraer, retener, ordenar. Propósito: ocasionar un daño a los bienes muebles o inmuebles en menoscabo del patrimonio de las mujeres víctimas de violencia o a los bienes de la comunidad conyugal, control de sus ingresos, privación de medios indispensables para vivir ESTERILIZACIÓN FORZADA Actos o acciones: privar, sin información ó sin consentimiento expreso, no existiendo razón médica o quirúrgica que lo justifique. Medios: tratamiento médico. Propósito: privación de la capacidad biológica y reproductiva de la mujer., Acciones Medios Propositos AMENAZA Actos o acciones: anuncio o actos intimidantes que implique la probabilidad de causar un grave daño. Medios: expresiones verbales, escritos o mensajes electrónicos. Propósito: lesión del derecho de la víctima a actuar y decidir con libertad., Actos o acciones: anuncio o actos intimidantes que implique la probabilidad de causar un grave daño. Medios: expresiones verbales, escritos o mensajes electrónicos. Propósito: lesión del derecho de la víctima a actuar y decidir con libertad. VIOLENCIA FISICA Actos o acciones: cualquier acto violento que implique contacto y consecuencialmente produzca daño físico. Medios: fuerza física que cause un daño o sufrimiento físico a una mujer. Propósito: lesión de la integridad física de la mujer., Actos o acciones: omitir. Medios: Falta de tramitación de la denuncia. Propósito: contribuir y/o propender a la impunidad. ¿EN QUE ARTICULOS ESTAN ESTIPULADAS ESTAS LEYES? -Violencia psicológica (Art. 39), Acoso u hostigamiento (Art. 40) y Amenazas (Art. 41), en un simple examen, manifiestan una configuración difusa, que permite adecuar una circunstancia fáctica delimitada a varios o a todos aquellos tipos penales. El delito de Violencia psicológica contiene dentro del supuesto de hecho las “amenazas genéricas constantes”, al igual que el delito de Acoso u hostigamiento admite la “intimidación”, resultando, ambos elementos, integrantes del tipo penal de Amenazas. -La Violencia sexual (Art. 43), el Acto carnal con víctima especialmente vulnerable (Art. 44) y los Actos lascivos (Art. 45) son delitos que repiten casi fielmente los tipos penales contenidos en el Código Penal venezolano. -El Acoso sexual (Art. 48) también es traslado casi exacto del delito previsto en el artículo 19 de la derogada Ley Sobre Violencia Contra la Mujer y la Familia., Actos o acciones: explotar, discriminar, ofender, injuriar, denigrar, humillar. Medios: medios de Comunicación. Propósito: atentar contra la dignidad de la mujer con fines económicos, sociales o de dominación OBLIGACIÓN DE AVISO Actos o acciones: omitir Medios: falta de aviso Propósito: contribuir y/o propender a la impunidad., Actos o acciones: omitir Medios: falta de aviso Propósito: contribuir y/o propender a la impunidad. OBLIGACIÓN DE TRAMITAR DEBIDAMENTE LA DENUNCIA Actos o acciones: omitir. Medios: Falta de tramitación de la denuncia. Propósito: contribuir y/o propender a la impunidad., Ley Orgánica sobre el Derecho a las Mujeres a una vida libre de violencia -Violencia Patrimonial y económica. -Violencia obstétrica. -Esterilización forzada. -Violencia mediática. -Violencia institucional. -Violencia simbólica. -Tráfico de mujeres, niñas y adolescentes. -Trata de mujeres, niñas y adolescentes., Acción: privar Medios: compra, venta, préstamo, trueque u otra negociación análoga. Propósito: explotarla sexualmente a la mujer ACOSO SEXUAL Acción: solicitar. Medios: aprovechamiento de una situación de superioridad laboral o docente o análoga, o con ocasión de relaciones derivadas del ejercicio profesional, amenazas de daño frente a legítimas expectativas en el ámbito de la relación. Propósito: acercamiento sexual en beneficio del sujeto activo o de un tercero., Actos o acciones: explotar, discriminar, ofender, injuriar, denigrar, humillar. Medios: medios de Comunicación. Propósito: atentar contra la dignidad de la mujer con fines económicos, sociales o de dominación TRATA DE MUJERES, NIÑAS Y ADOLESCENTES Actos o acciones: captar, transportar, trasladar o acoger Medios: ejercicio de violencias, amenazas, engaño, rapto, coacción u otro medio fraudulento. Propósito: explotación sexual, prostitución, trabajos forzados, esclavitud, adopción irregular o extracción de órganos, -Violencia psicológica -Acoso u hostigamiento -Amenaza -Violencia física -Violencia doméstica -Violencia sexual -Acceso carnal violento -Prostitución forzada -Esclavitud sexual -Acoso sexual -Violencia laboral Otras formas -Violencia Patrimonial y económica. -Violencia obstétrica. -Esterilización forzada. -Violencia mediática. -Violencia institucional. -Violencia simbólica. -Tráfico de mujeres, niñas y adolescentes. -Trata de mujeres, niñas y adolescentes., -Prostitución forzada (Art. 46), la Esclavitud sexual (Art. 47), la Violencia patrimonial y económica (Art. 50), el Tráfico ilícitos de mujeres, niñas y adolescentes (Art. 55) y la Trata de mujeres, niñas y adolescentes (Art. 56). Pena? homicidio intencional cometido por el cónyuge, ex cónyuge, concubino, ex concubino, persona con quien la víctima mantuvo vida marital, unión estable de hecho o relación de afectividad, con o sin convivencia, se ha sancionado con una pena exorbitante de veintiocho a treinta años de presidio-Art. 65, Acción: ejecutar Acto Carnal Medios: aprovechamiento de la condición personal de la víctima, o de la relación que posea con el actor. Propósito: atentar contra la dignidad, integridad física y libertad sexual de la mujer, aprovechando su situación de vulnerabilidad. ESCLAVITUD SEXUAL Acción: privar Medios: compra, venta, préstamo, trueque u otra negociación análoga. Propósito: explotarla sexualmente a la mujer, Violencia laboral (Art. 49) sanciona con pena de multa a la “persona que mediante el establecimiento de requisitos referidos a sexo, edad, apariencia física, estado civil, condición de madre o no, sometimiento a exámenes de laboratorio o de otra índole para descartar estado de embarazo, obstaculice o condicione el acceso, ascenso o la estabilidad en el empleo de las mujeres”. Seguimos -Prostitución forzada (Art. 46), la Esclavitud sexual (Art. 47), la Violencia patrimonial y económica (Art. 50), el Tráfico ilícitos de mujeres, niñas y adolescentes (Art. 55) y la Trata de mujeres, niñas y adolescentes (Art. 56).