WARNING:
JavaScript is turned OFF. None of the links on this concept map will
work until it is reactivated.
If you need help turning JavaScript On, click here.
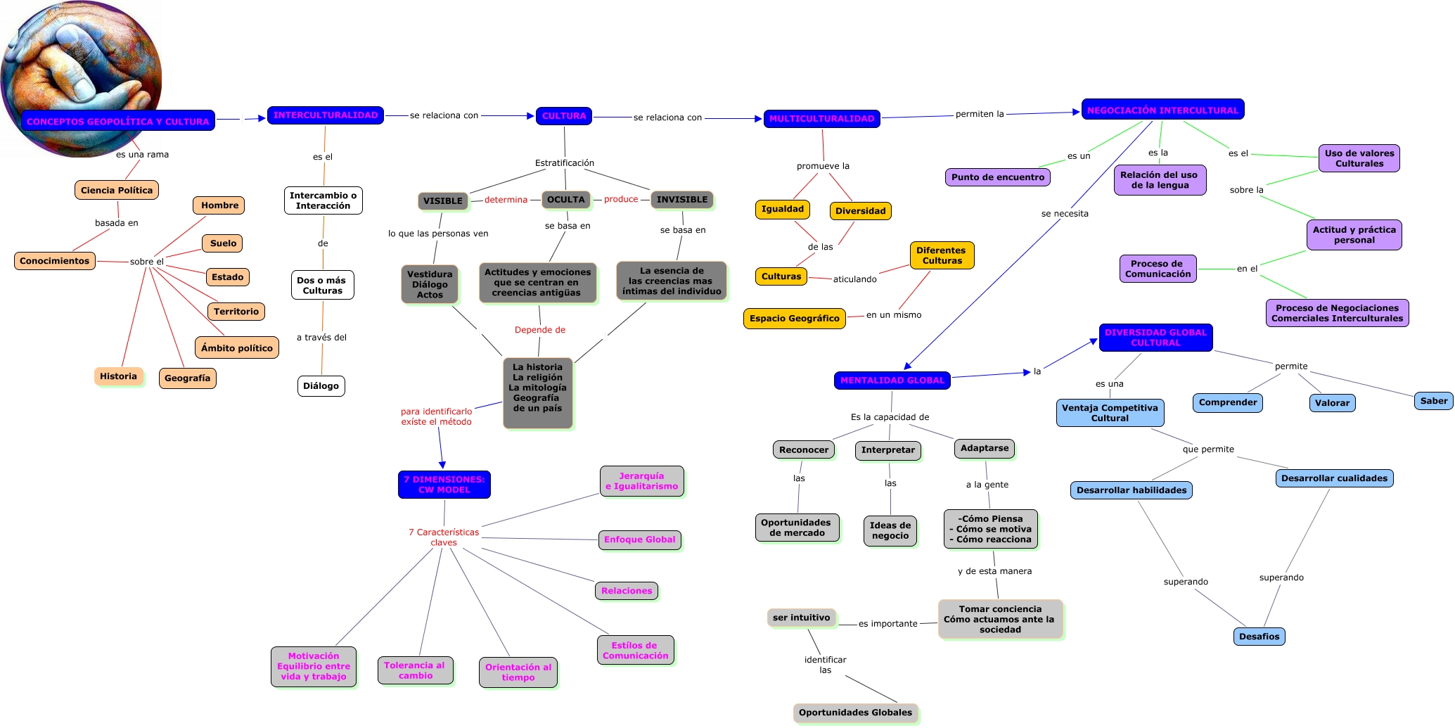
Este Cmap, tiene información relacionada con: Conceptos Geopolítica y Cultura1, Diferentes Culturas en un mismo Espacio Geográfico, Actitud y práctica personal en el Proceso de Comunicación, 7 DIMENSIONES: CW MODEL 7 Características claves Relaciones, 7 DIMENSIONES: CW MODEL 7 Características claves Jerarquía e Igualitarismo, Actitud y práctica personal en el Proceso de Negociaciones Comerciales Interculturales, Culturas aticulando Diferentes Culturas, NEGOCIACIÓN INTERCULTURAL es el Uso de valores Culturales, Conocimientos sobre el Historia, CULTURA Estratificación VISIBLE, Desarrollar habilidades superando Desafios, 7 DIMENSIONES: CW MODEL 7 Características claves Enfoque Global, CULTURA se relaciona con MULTICULTURALIDAD, 7 DIMENSIONES: CW MODEL 7 Características claves Motivación Equilibrio entre vida y trabajo, DIVERSIDAD GLOBAL CULTURAL permite Saber, Conocimientos sobre el Geografía, Reconocer las Oportunidades de mercado, Interpretar las Ideas de negocio, Conocimientos sobre el Suelo, Desarrollar cualidades superando Desafios, CONCEPTOS GEOPOLÍTICA Y CULTURA es una rama Ciencia Política