WARNING:
JavaScript is turned OFF. None of the links on this concept map will
work until it is reactivated.
If you need help turning JavaScript On, click here.
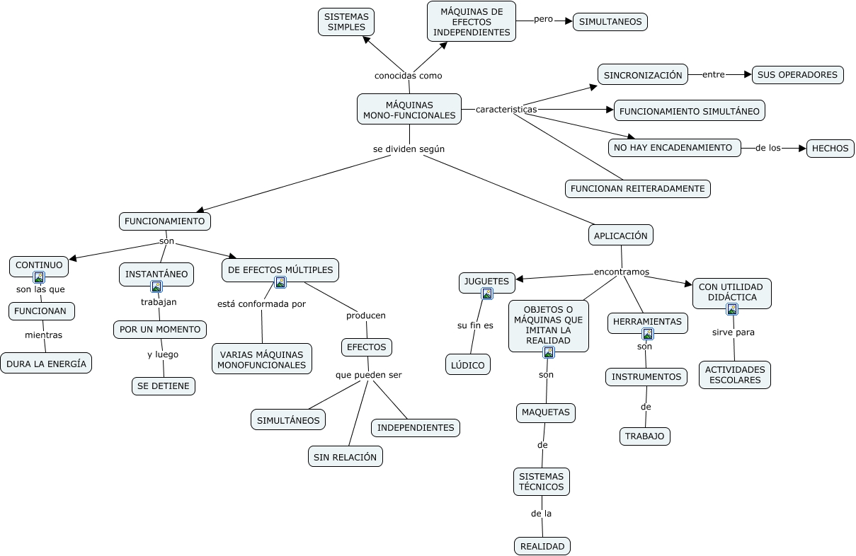
Este Cmap, tiene información relacionada con: MÁQUINAS MONOFUNCIONALES, MÁQUINAS MONO-FUNCIONALES se dividen según FUNCIONAMIENTO, INSTRUMENTOS de TRABAJO, APLICACIÓN encontramos CON UTILIDAD DIDÁCTICA, MÁQUINAS MONO-FUNCIONALES conocidas como MÁQUINAS DE EFECTOS INDEPENDIENTES, CONTINUO son las que FUNCIONAN, FUNCIONAMIENTO son CONTINUO, JUGUETES su fin es LÚDICO, APLICACIÓN encontramos JUGUETES, FUNCIONAMIENTO son INSTANTÁNEO, EFECTOS que pueden ser SIN RELACIÓN, MÁQUINAS MONO-FUNCIONALES caracteristicas FUNCIONAN REITERADAMENTE, MÁQUINAS MONO-FUNCIONALES caracteristicas FUNCIONAMIENTO SIMULTÁNEO, MÁQUINAS MONO-FUNCIONALES conocidas como SISTEMAS SIMPLES, MÁQUINAS MONO-FUNCIONALES caracteristicas NO HAY ENCADENAMIENTO, CON UTILIDAD DIDÁCTICA sirve para ACTIVIDADES ESCOLARES, MAQUETAS de SISTEMAS TÉCNICOS, HERRAMIENTAS son INSTRUMENTOS, DE EFECTOS MÚLTIPLES está conformada por VARIAS MÁQUINAS MONOFUNCIONALES, SINCRONIZACIÓN entre SUS OPERADORES, FUNCIONAN mientras DURA LA ENERGÍA