WARNING:
JavaScript is turned OFF. None of the links on this concept map will
work until it is reactivated.
If you need help turning JavaScript On, click here.
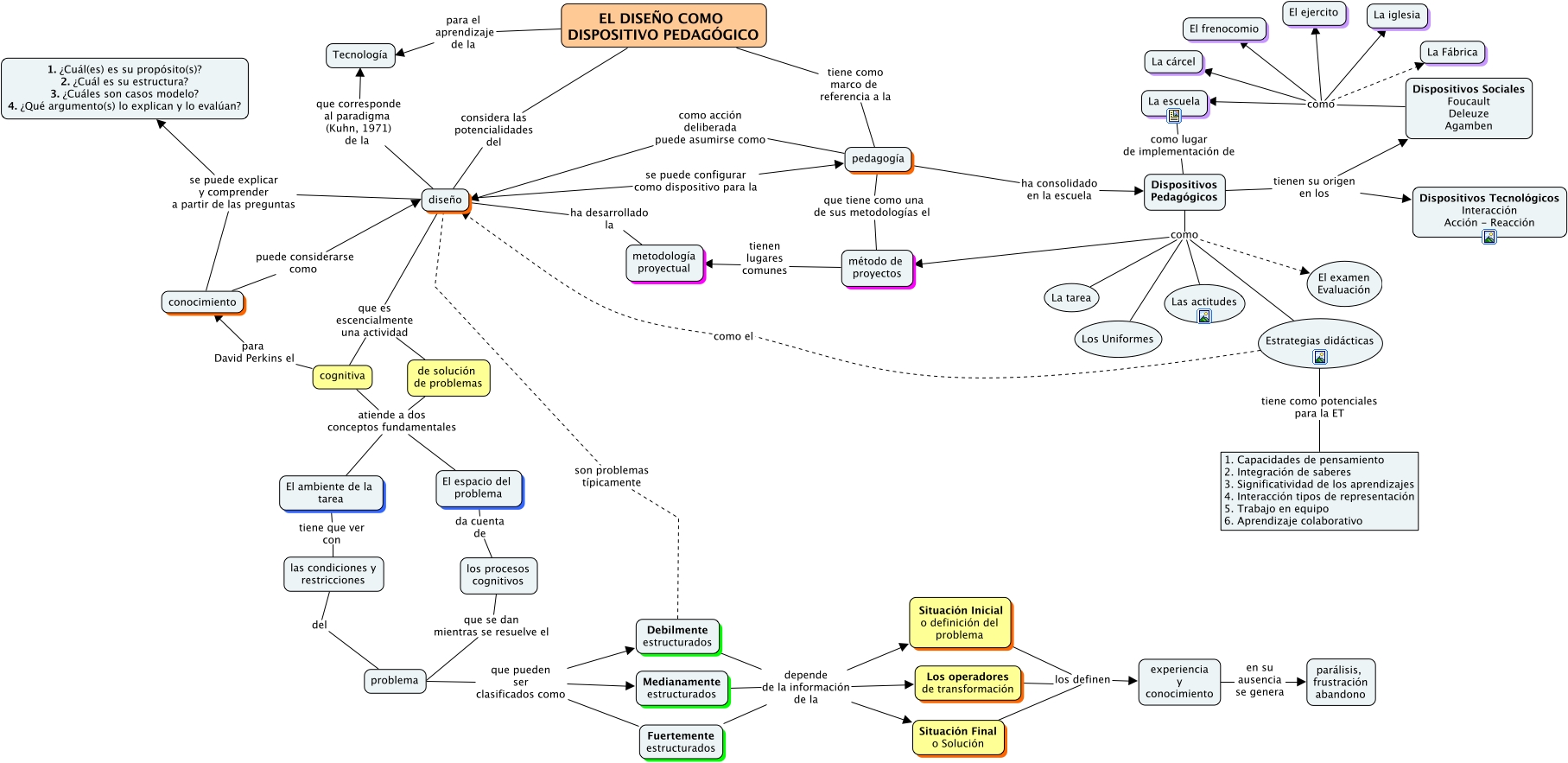
Este Cmap, tiene información relacionada con: Unidad 3 EL DISEÑO COMO DISPOSITIVO PEDAGÓGICO, Dispositivos Pedagógicos como Estrategias didácticas, problema que pueden ser clasificados como Medianamente estructurados, Situación Final o Solución los definen experiencia y conocimiento, experiencia y conocimiento en su ausencia se genera parálisis, frustración abandono, EL DISEÑO COMO DISPOSITIVO PEDAGÓGICO para el aprendizaje de la Tecnología, pedagogía que tiene como una de sus metodologías el método de proyectos, Dispositivos Pedagógicos tienen su origen en los Dispositivos Sociales Foucault Deleuze Agamben, Dispositivos Pedagógicos como método de proyectos, Debilmente estructurados depende de la información de la Situación Final o Solución, cognitiva atiende a dos conceptos fundamentales El espacio del problema, La escuela como lugar de implementación de Dispositivos Pedagógicos, Dispositivos Pedagógicos como Los Uniformes, cognitiva para David Perkins el conocimiento, Dispositivos Sociales Foucault Deleuze Agamben como La Fábrica, Dispositivos Sociales Foucault Deleuze Agamben como El ejercito, Medianamente estructurados depende de la información de la Los operadores de transformación, pedagogía como acción deliberada puede asumirse como diseño, diseño se puede configurar como dispositivo para la pedagogía, diseño son problemas típicamente Debilmente estructurados, de solución de problemas atiende a dos conceptos fundamentales El ambiente de la tarea