WARNING:
JavaScript is turned OFF. None of the links on this concept map will
work until it is reactivated.
If you need help turning JavaScript On, click here.
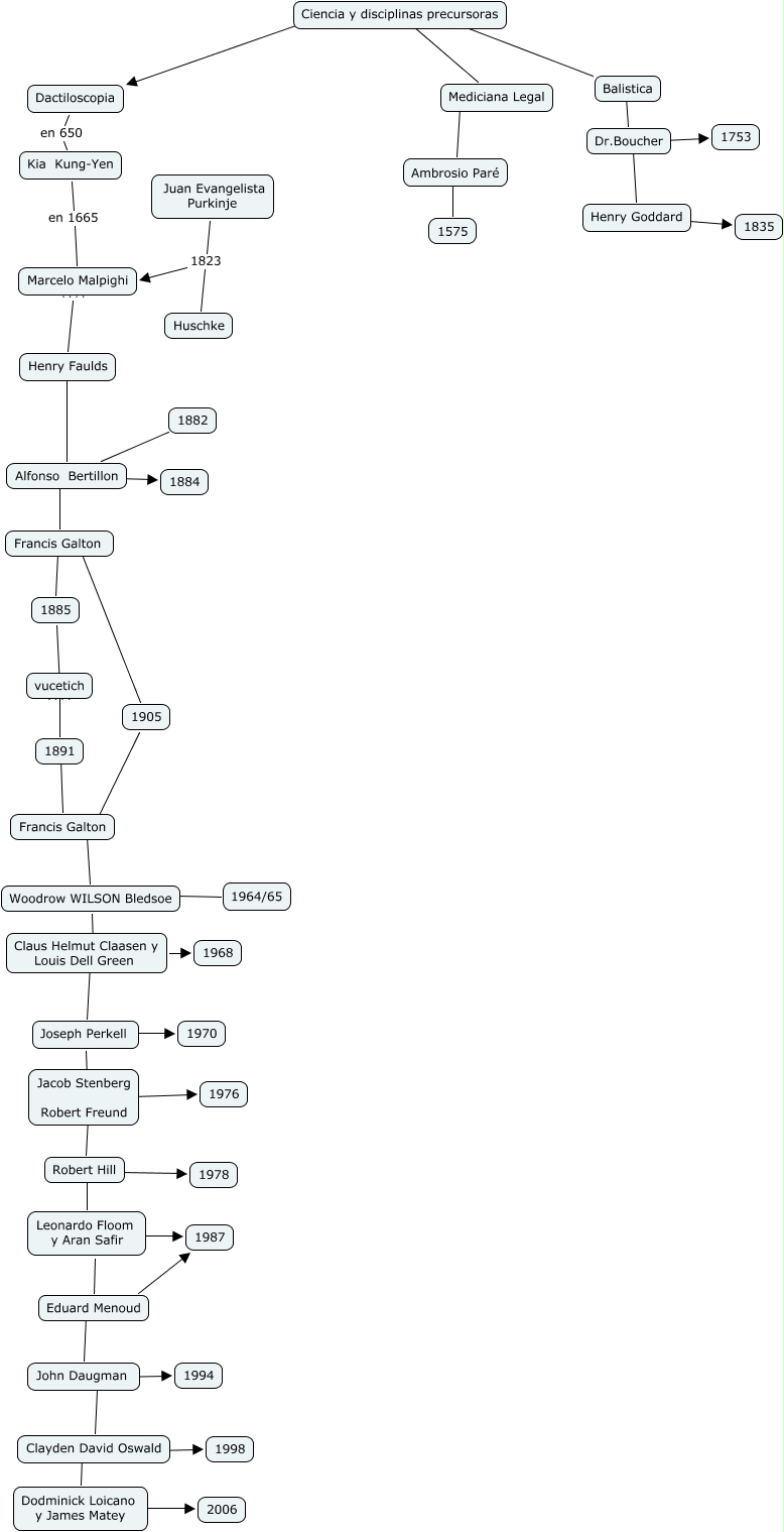
Este Cmap, tiene información relacionada con: practico N2, Leonardo Floom y Aran Safir ???? Eduard Menoud, Marcelo Malpighi ???? Henry Faulds, Ciencia y disciplinas precursoras ???? Mediciana Legal, Clayden David Oswald ???? Dodminick Loicano y James Matey, Ambrosio Paré ???? 1575, Eduard Menoud ???? John Daugman, 1891 ???? Francis Galton, Robert Hill ???? 1978, Dr.Boucher ???? 1753, Alfonso Bertillon ???? Francis Galton, Juan Evangelista Purkinje 1823 Huschke, Eduard Menoud ???? 1987, Dactiloscopia en 650 Kia Kung-Yen, Henry Faulds ???? Alfonso Bertillon, Leonardo Floom y Aran Safir ???? 1987, 1905 ???? Francis Galton, Ciencia y disciplinas precursoras ???? Dactiloscopia, Jacob Stenberg Robert Freund ???? 1976, Francis Galton ???? Woodrow WILSON Bledsoe, Juan Evangelista Purkinje 1823 Marcelo Malpighi