WARNING:
JavaScript is turned OFF. None of the links on this concept map will
work until it is reactivated.
If you need help turning JavaScript On, click here.
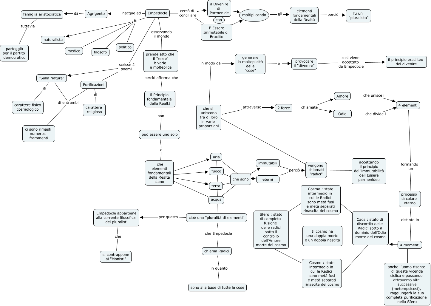
Questa Cmap, creata con IHMC CmapTools, contiene informazioni relative a: Empedocle, 2 forze chiamate Odio, cioè una "pluralità di elementi" per questo Empedocle appartiene alla corrente filosofica dei pluralisti, Caos : stato di discordia delle Radici sotto il dominio dell'Odio morte del cosmo ???? Cosmo : stato intermedio in cui le Radici sono metà fusi e metà separati rinascita del cosmo, Empedocle nacque ad Agrigento, terra ???? che sono, Sfero : stato di completa fusione delle radici sotto il controllo dell'Amore morte del cosmo ???? ????, "Sulla Natura" di entrambi ci sono rimasti numerosi frammenti, prende atto che il "reale" è vario e molteplice perciò afferma che il Principio fondamentale della Realtà, Cosmo : stato intermedio in cui le Radici sono metà fusi e metà separati rinascita del cosmo ???? Sfero : stato di completa fusione delle radici sotto il controllo dell'Amore morte del cosmo, Amore che unisce i 4 elementi, che elementi fondamentali della Realtà siano ???? terra, chiama Radici in quanto sono alla base di tutte le cose, Odio che divide i ????, acqua ???? che sono, Purificazioni di entrambi ci sono rimasti numerosi frammenti, aria ???? cioè una "pluralità di elementi", Empedocle fu medico, vengono chiamati "radici" ???? che si uniscono tra di loro in varie proporzioni, che elementi fondamentali della Realtà siano ???? fuoco, Empedocle scrisse 2 poemi Purificazioni