WARNING:
JavaScript is turned OFF. None of the links on this concept map will
work until it is reactivated.
If you need help turning JavaScript On, click here.
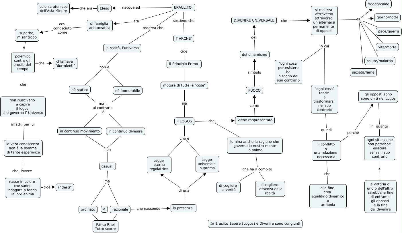
Questa Cmap, creata con IHMC CmapTools, contiene informazioni relative a: Eraclito, il LOGOS che è Legge universale suprema, il LOGOS che è Legge eterna regolatrice, la vera conoscenza non è la somma di tante esperienze che, invece nasce in coloro che sanno indagare a fondo la loro anima, si realizza attraverso attraverso un alternarsi permanente di opposti es. vita/morte, "ogni cosa" tende a trasformarsi nel suo contrario quindi il conflitto è una relazione necessaria, razionale che nasconde la presenza, nè statico ma , al contrario è in continuo divenire, il LOGOS che viene rappresentato, DIVENIRE UNIVERSALE che si realizza attraverso attraverso un alternarsi permanente di opposti, il conflitto è una relazione necessaria che alla fine crea equilibrio dinamico e armonia, razionale ???? Pànta Rhei Tutto scorre, la realtà, l'universo non è nè statico, si realizza attraverso attraverso un alternarsi permanente di opposti in cui "ogni cosa" tende a trasformarsi nel suo contrario, del dinamismo del DIVENIRE UNIVERSALE, si realizza attraverso attraverso un alternarsi permanente di opposti es. giorno/notte, ERACLITO osserva che la realtà, l'universo, polemico contro gli eruditi del tempo che chiamava "dormienti", il conflitto è una relazione necessaria perchè gli opposti sono sono uniti nel Logos, la realtà, l'universo non è nè immutabile, ERACLITO sostiene che l' ARCHE'