WARNING:
JavaScript is turned OFF. None of the links on this concept map will
work until it is reactivated.
If you need help turning JavaScript On, click here.
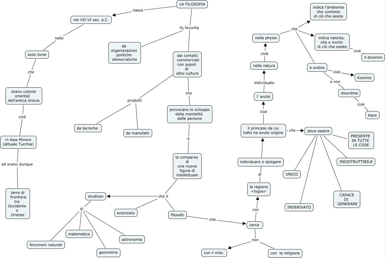
Questa Cmap, creata con IHMC CmapTools, contiene informazioni relative a: La nascita della filosofia, LA FILOSOFIA fu favorita dai contatti commerciali con popoli di altre culture, deve essere ???? PRESENTE IN TUTTE LE COSE, in Asia Minore (attuale Turchia) ed erano dunque terre di frontiera tra Occidente e Oriente, studioso di astronomia, l' archè individuato nella natura, LA FILOSOFIA nasce nel VII-VI sec. a.C., è ordine e non disordine, deve essere ???? INDERIVATO, dai contatti commerciali con popoli di altre culture prodotti da tecniche, la ragione <logos> di il principio da cui tutto ha avuto origine, studioso di geometria, isole Ionie che erano colonie orientali dell'antica Grecia, la comparsa di una nuova figura di intellettuale che è filosofo, deve essere ???? UNICO, nella physis che indica nascita, vita e morte di ciò che esiste, provocano lo sviluppo della mentalità delle persone e la comparsa di una nuova figura di intellettuale, cerca non con la religione, il principio da cui tutto ha avuto origine che deve essere, deve essere ???? CAPACE DI GENERARE, erano colonie orientali dell'antica Grecia cioè in Asia Minore (attuale Turchia)