WARNING:
JavaScript is turned OFF. None of the links on this concept map will
work until it is reactivated.
If you need help turning JavaScript On, click here.
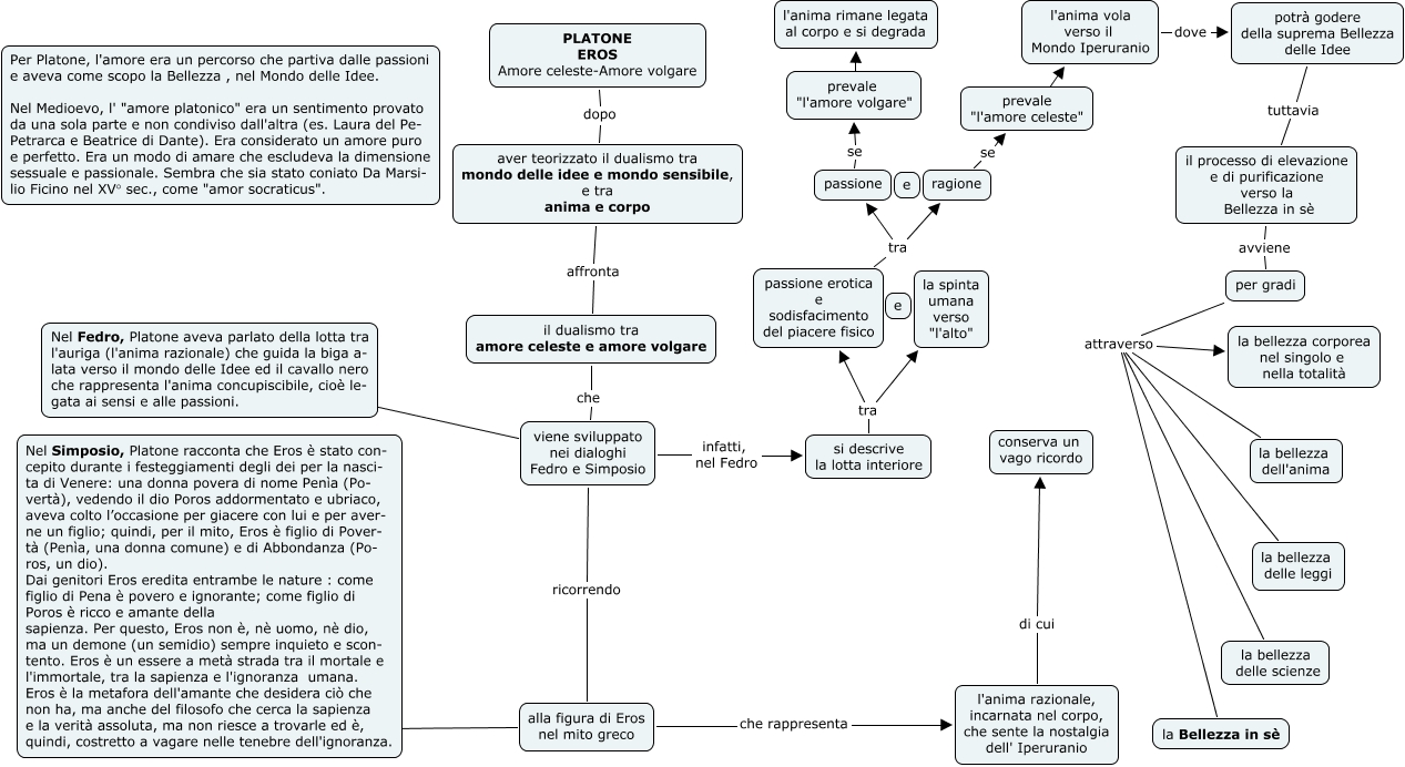
Questa Cmap, creata con IHMC CmapTools, contiene informazioni relative a: Platone Eros (Amore celeste-Amore volgare), per gradi attraverso la bellezza delle scienze, potrà godere della suprema Bellezza delle Idee tuttavia il processo di elevazione e di purificazione verso la Bellezza in sè, alla figura di Eros nel mito greco ???? Nel Simposio, Platone racconta che Eros è stato con- cepito durante i festeggiamenti degli dei per la nasci- ta di Venere: una donna povera di nome Penìa (Po- vertà), vedendo il dio Poros addormentato e ubriaco, aveva colto l’occasione per giacere con lui e per aver- ne un figlio; quindi, per il mito, Eros è figlio di Pover- tà (Penìa, una donna comune) e di Abbondanza (Po- ros, un dio). Dai genitori Eros eredita entrambe le nature : come figlio di Pena è povero e ignorante; come figlio di Poros è ricco e amante della sapienza. Per questo, Eros non è, nè uomo, nè dio, ma un demone (un semidio) sempre inquieto e scon- tento. Eros è un essere a metà strada tra il mortale e l'immortale, tra la sapienza e l'ignoranza umana. Eros è la metafora dell'amante che desidera ciò che non ha, ma anche del filosofo che cerca la sapienza e la verità assoluta, ma non riesce a trovarle ed è, quindi, costretto a vagare nelle tenebre dell'ignoranza., prevale "l'amore celeste" ???? l'anima vola verso il Mondo Iperuranio, viene sviluppato nei dialoghi Fedro e Simposio infatti, nel Fedro si descrive la lotta interiore, il dualismo tra amore celeste e amore volgare che viene sviluppato nei dialoghi Fedro e Simposio, prevale "l'amore volgare" ???? l'anima rimane legata al corpo e si degrada, per gradi attraverso la Bellezza in sè, per gradi attraverso la bellezza delle leggi, viene sviluppato nei dialoghi Fedro e Simposio ???? Nel Fedro, Platone aveva parlato della lotta tra l'auriga (l'anima razionale) che guida la biga a- lata verso il mondo delle Idee ed il cavallo nero che rappresenta l'anima concupiscibile, cioè le- gata ai sensi e alle passioni., per gradi attraverso la bellezza corporea nel singolo e nella totalità, l'anima razionale, incarnata nel corpo, che sente la nostalgia dell' Iperuranio di cui conserva un vago ricordo, aver teorizzato il dualismo tra mondo delle idee e mondo sensibile, e tra anima e corpo affronta il dualismo tra amore celeste e amore volgare, passione erotica e sodisfacimento del piacere fisico tra ragione, passione se prevale "l'amore volgare", per gradi attraverso la bellezza dell'anima, il processo di elevazione e di purificazione verso la Bellezza in sè avviene per gradi, ragione se prevale "l'amore celeste", passione erotica e sodisfacimento del piacere fisico tra passione, viene sviluppato nei dialoghi Fedro e Simposio ricorrendo alla figura di Eros nel mito greco