WARNING:
JavaScript is turned OFF. None of the links on this concept map will
work until it is reactivated.
If you need help turning JavaScript On, click here.
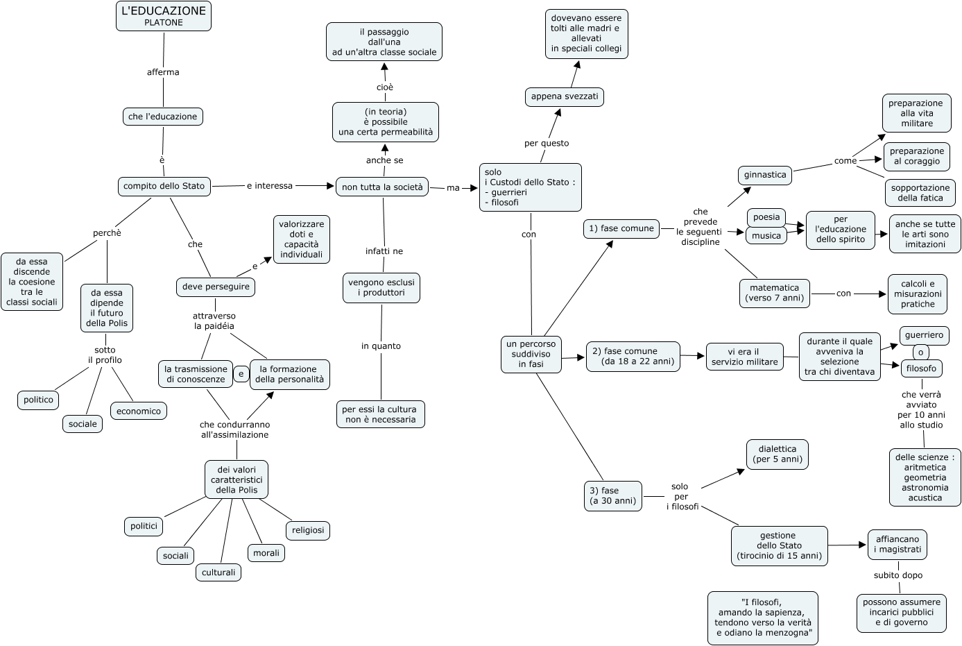
Questa Cmap, creata con IHMC CmapTools, contiene informazioni relative a: Platone - l' educazione, dei valori caratteristici della Polis ???? religiosi, compito dello Stato perchè da essa dipende il futuro della Polis, compito dello Stato e interessa non tutta la società, che l'educazione è compito dello Stato, L'EDUCAZIONE PLATONE afferma che l'educazione, compito dello Stato che deve perseguire, solo i Custodi dello Stato : - guerrieri - filosofi per questo appena svezzati, dei valori caratteristici della Polis ???? culturali, durante il quale avveniva la selezione tra chi diventava ???? vi era il servizio militare, musica ???? per l'educazione dello spirito, poesia per per l'educazione dello spirito, gestione dello Stato (tirocinio di 15 anni) ???? affiancano i magistrati, deve perseguire attraverso la paidéia la trasmissione di conoscenze, durante il quale avveniva la selezione tra chi diventava ???? filosofo, 1) fase comune che prevede le seguenti discipline musica, per l'educazione dello spirito ???? anche se tutte le arti sono imitazioni, da essa dipende il futuro della Polis sotto il profilo sociale, matematica (verso 7 anni) con calcoli e misurazioni pratiche, 2) fase comune (da 18 a 22 anni) ???? vi era il servizio militare, dei valori caratteristici della Polis ???? politici