WARNING:
JavaScript is turned OFF. None of the links on this concept map will
work until it is reactivated.
If you need help turning JavaScript On, click here.
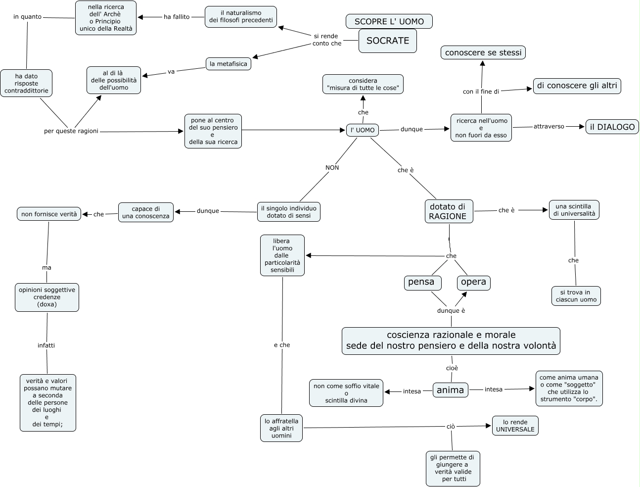
Questa Cmap, creata con IHMC CmapTools, contiene informazioni relative a: Socrate scopre l'uomo, non fornisce verità ma opinioni soggettive credenze (doxa), opinioni soggettive credenze (doxa) infatti verità e valori possano mutare a seconda delle persone dei luoghi e dei tempi;, lo affratella agli altri uomini ciò gli permette di giungere a verità valide per tutti, ricerca nell'uomo e non fuori da esso attraverso il DIALOGO, ricerca nell'uomo e non fuori da esso con il fine di di conoscere gli altri, la metafisica va al di là delle possibilità dell'uomo, pensa dunque è coscienza razionale e morale sede del nostro pensiero e della nostra volontà, SOCRATE si rende conto che la metafisica, dotato di RAGIONE che è una scintilla di universalità, il singolo individuo dotato di sensi dunque capace di una conoscenza, dotato di RAGIONE che opera, SOCRATE si rende conto che il naturalismo dei filosofi precedenti, dotato di RAGIONE che libera l'uomo dalle particolarità sensibili, pensa dunque è opera, coscienza razionale e morale sede del nostro pensiero e della nostra volontà cioè anima, ha dato risposte contraddittorie per queste ragioni al di là delle possibilità dell'uomo, l' UOMO che considera "misura di tutte le cose", lo affratella agli altri uomini ciò lo rende UNIVERSALE, il naturalismo dei filosofi precedenti ha fallito nella ricerca dell' Archè o Principio unico della Realtà, l' UOMO NON il singolo individuo dotato di sensi