WARNING:
JavaScript is turned OFF. None of the links on this concept map will
work until it is reactivated.
If you need help turning JavaScript On, click here.
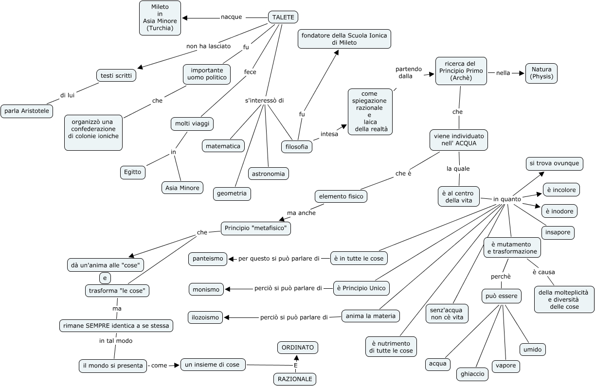
Questa Cmap, creata con IHMC CmapTools, contiene informazioni relative a: Talete di Mileto, è al centro della vita in quanto senz'acqua non cè vita, è al centro della vita in quanto è mutamento e trasformazione, il mondo si presenta come un insieme di cose, TALETE non ha lasciato testi scritti, trasforma "le cose" ma rimane SEMPRE identica a se stessa, TALETE s'interessò di matematica, Principio "metafisico" che dà un'anima alle "cose", può essere ???? umido, elemento fisico ma anche Principio "metafisico", filosofia intesa come spiegazione razionale e laica della realtà, testi scritti di lui parla Aristotele, viene individuato nell' ACQUA che è elemento fisico, Principio "metafisico" che trasforma "le cose", è al centro della vita in quanto è inodore, ricerca del Principio Primo (Archè) nella Natura (Physis), è mutamento e trasformazione è causa della molteplicità e diversità delle cose, un insieme di cose E RAZIONALE, importante uomo politico che organizzò una confederazione di colonie ioniche, può essere ???? ghiaccio, viene individuato nell' ACQUA la quale è al centro della vita