WARNING:
JavaScript is turned OFF. None of the links on this concept map will
work until it is reactivated.
If you need help turning JavaScript On, click here.
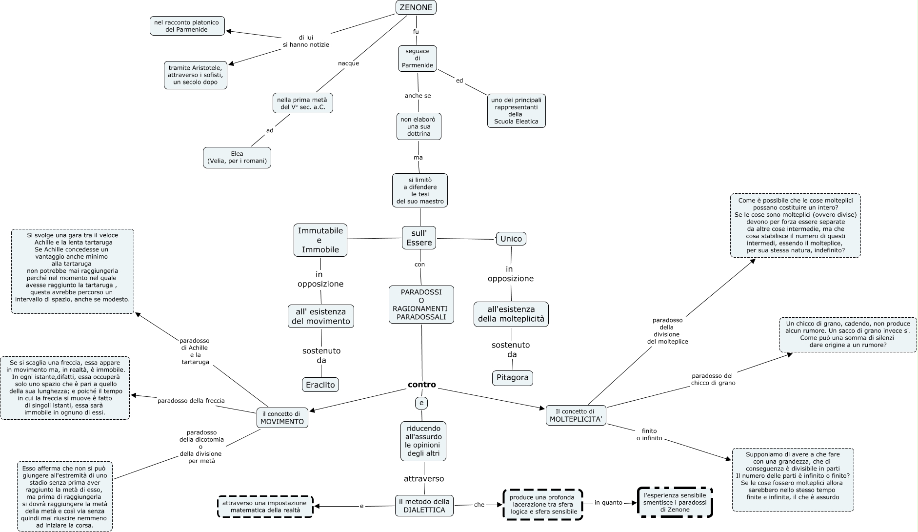
Questa Cmap, creata con IHMC CmapTools, contiene informazioni relative a: Zenone di Elea, PARADOSSI O RAGIONAMENTI PARADOSSALI contro Il concetto di MOLTEPLICITA', e ???? riducendo all'assurdo le opinioni degli altri, il concetto di MOVIMENTO paradosso della dicotomia o della divisione per metà Esso afferma che non si può giungere all'estremità di uno stadio senza prima aver raggiunto la metà di esso, ma prima di raggiungerla si dovrà raggiungere la metà della metà e così via senza quindi mai riuscire nemmeno ad iniziare la corsa., PARADOSSI O RAGIONAMENTI PARADOSSALI contro il concetto di MOVIMENTO, Unico in opposizione all'esistenza della molteplicità, produce una profonda lacerazione tra sfera logica e sfera sensibile in quanto l'esperienza sensibile smentisce i paradossi di Zenone, sull' Essere Unico Immutabile e Immobile, Immutabile e Immobile in opposizione all' esistenza del movimento, il concetto di MOVIMENTO paradosso di Achille e la tartaruga Si svolge una gara tra il veloce Achille e la lenta tartaruga Se Achille concedesse un vantaggio anche minimo alla tartaruga non potrebbe mai raggiungerla perché nel momento nel quale avesse raggiunto la tartaruga , questa avrebbe percorso un intervallo di spazio, anche se modesto., non elaborò una sua dottrina ma si limitò a difendere le tesi del suo maestro, seguace di Parmenide anche se non elaborò una sua dottrina, ZENONE nacque nella prima metà del V° sec. a.C., ZENONE di lui si hanno notizie tramite Aristotele, attraverso i sofisti, un secolo dopo, si limitò a difendere le tesi del suo maestro con PARADOSSI O RAGIONAMENTI PARADOSSALI, nella prima metà del V° sec. a.C. ad Elea (Velia, per i romani), Il concetto di MOLTEPLICITA' paradosso della divisione del molteplice Come è possibile che le cose molteplici possano costituire un intero? Se le cose sono molteplici (ovvero divise) devono per forza essere separate da altre cose intermedie, ma che cosa stabilisce il numero di questi intermedi, essendo il molteplice, per sua stessa natura, indefinito?, all'esistenza della molteplicità sostenuto da Pitagora, PARADOSSI O RAGIONAMENTI PARADOSSALI contro e, ZENONE fu seguace di Parmenide, riducendo all'assurdo le opinioni degli altri attraverso il metodo della DIALETTICA