WARNING:
JavaScript is turned OFF. None of the links on this concept map will
work until it is reactivated.
If you need help turning JavaScript On, click here.
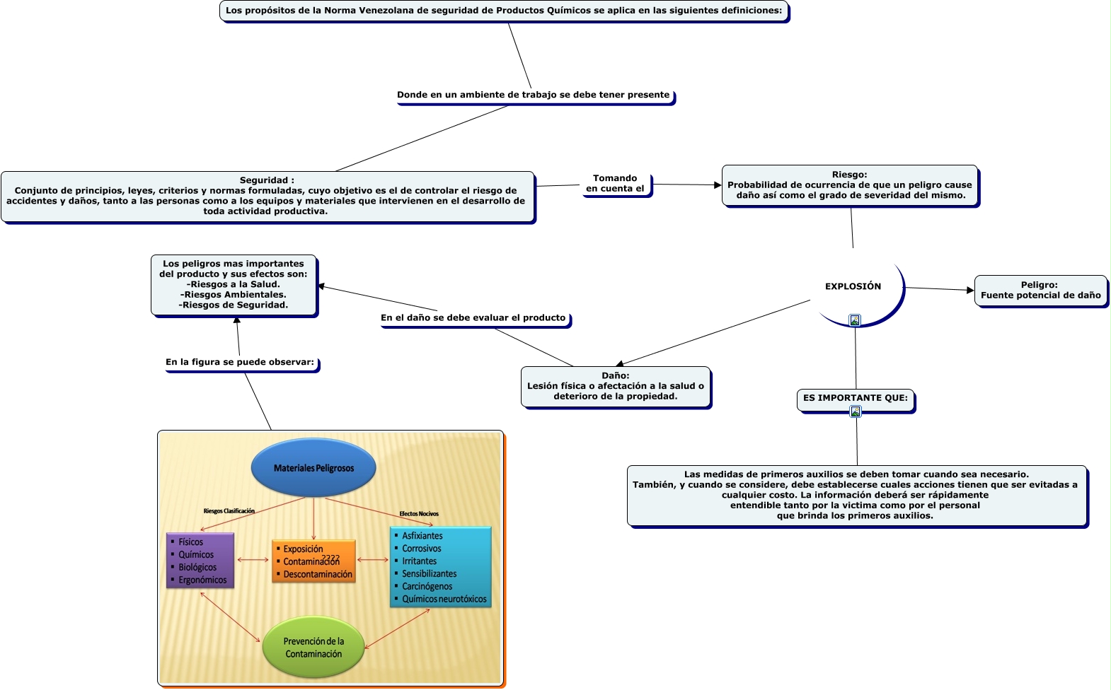
Este Cmap, tiene información relacionada con: MAPA MENTAL MANEJO DE MATERIALES, Seguridad : Conjunto de principios, leyes, criterios y normas formuladas, cuyo objetivo es el de controlar el riesgo de accidentes y daños, tanto a las personas como a los equipos y materiales que intervienen en el desarrollo de toda actividad productiva. Tomando en cuenta el Riesgo: Probabilidad de ocurrencia de que un peligro cause daño así como el grado de severidad del mismo., Riesgo: Probabilidad de ocurrencia de que un peligro cause daño así como el grado de severidad del mismo. EXPLOSIÓN Peligro: Fuente potencial de daño, Daño: Lesión física o afectación a la salud o deterioro de la propiedad. En el daño se debe evaluar el producto Los peligros mas importantes del producto y sus efectos son: -Riesgos a la Salud. -Riesgos Ambientales. -Riesgos de Seguridad., Los propósitos de la Norma Venezolana de seguridad de Productos Químicos se aplica en las siguientes definiciones: Donde en un ambiente de trabajo se debe tener presente Seguridad : Conjunto de principios, leyes, criterios y normas formuladas, cuyo objetivo es el de controlar el riesgo de accidentes y daños, tanto a las personas como a los equipos y materiales que intervienen en el desarrollo de toda actividad productiva., Riesgo: Probabilidad de ocurrencia de que un peligro cause daño así como el grado de severidad del mismo. EXPLOSIÓN Las medidas de primeros auxilios se deben tomar cuando sea necesario. También, y cuando se considere, debe establecerse cuales acciones tienen que ser evitadas a cualquier costo. La información deberá ser rápidamente entendible tanto por la victima como por el personal que brinda los primeros auxilios., ???? En la figura se puede observar: Los peligros mas importantes del producto y sus efectos son: -Riesgos a la Salud. -Riesgos Ambientales. -Riesgos de Seguridad., Riesgo: Probabilidad de ocurrencia de que un peligro cause daño así como el grado de severidad del mismo. EXPLOSIÓN Daño: Lesión física o afectación a la salud o deterioro de la propiedad.