WARNING:
JavaScript is turned OFF. None of the links on this concept map will
work until it is reactivated.
If you need help turning JavaScript On, click here.
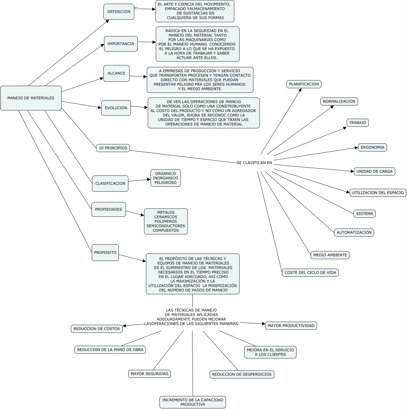
Este Cmap, tiene información relacionada con: MANEJO DE MATERIALES, 10 PRINCIPIOS SE CLASIFICAN EN PLANIFICACION, EL PROPÓSITO DE LAS TÉCNICAS Y EQUIPOS DE MANEJO DE MATERIALES ES EL SUMINISTRO DE LOS MATERIALES NECESARIOS EN EL TIEMPO PRECISO EN EL LUGAR ADECUADO, ASÍ COMO LA MAXIMIZACIÓN Y LA UTILIZACIÓN DEL ESPACIO LA MINIMIZACIÓN DEL NÚMERO DE PASOS DE MANEJO LAS TÉCNICAS DE MANEJO DE MATERIALES APLICADAS ADECUADAMENTE PUEDEN MEJORAR LASOPERACIONES DE LAS SIGUIENTES MANERAS: MAYOR PRODUCTIVIDAD, 10 PRINCIPIOS SE CLASIFICAN EN COSTE DEL CICLO DE VIDA, CLASIFICACION ???? ORGANICO INORGANICO PELIGROSO, DEFINICION ???? EL ARTE Y CIENCIA DEL MOVIMIENTO, EMPACADO YALMACENAMIENTO DE SUSTANCIAS EN CUALQUIERA DE SUS FORMAS, 10 PRINCIPIOS SE CLASIFICAN EN ERGONOMIA, 10 PRINCIPIOS SE CLASIFICAN EN NORMALIZACION, 10 PRINCIPIOS SE CLASIFICAN EN TRABAJO, PROPIEDADES ???? METALES CERAMICOS POLIMEROS SEMICONDUCTORES COMPUESTOS, ALCANCE ???? A EMPRESAS DE PRODUCCION Y SERVICIO QUE TRANSPORTEN PROCESEN Y TENGAN CONTACTO DIRECTO CON MATERIALES QUE PUEDAN PRESENTAR PELIGRO PRA LOS SERES HUMANOS Y EL MEDIO AMBIENTE., 10 PRINCIPIOS SE CLASIFICAN EN AUTOMATIZACION, 10 PRINCIPIOS SE CLASIFICAN EN UNIDAD DE CARGA, MANEJO DE MATERIALES ???? EVOLUCION, EL PROPÓSITO DE LAS TÉCNICAS Y EQUIPOS DE MANEJO DE MATERIALES ES EL SUMINISTRO DE LOS MATERIALES NECESARIOS EN EL TIEMPO PRECISO EN EL LUGAR ADECUADO, ASÍ COMO LA MAXIMIZACIÓN Y LA UTILIZACIÓN DEL ESPACIO LA MINIMIZACIÓN DEL NÚMERO DE PASOS DE MANEJO LAS TÉCNICAS DE MANEJO DE MATERIALES APLICADAS ADECUADAMENTE PUEDEN MEJORAR LASOPERACIONES DE LAS SIGUIENTES MANERAS: MAYOR SEGURIDAD, EL PROPÓSITO DE LAS TÉCNICAS Y EQUIPOS DE MANEJO DE MATERIALES ES EL SUMINISTRO DE LOS MATERIALES NECESARIOS EN EL TIEMPO PRECISO EN EL LUGAR ADECUADO, ASÍ COMO LA MAXIMIZACIÓN Y LA UTILIZACIÓN DEL ESPACIO LA MINIMIZACIÓN DEL NÚMERO DE PASOS DE MANEJO LAS TÉCNICAS DE MANEJO DE MATERIALES APLICADAS ADECUADAMENTE PUEDEN MEJORAR LASOPERACIONES DE LAS SIGUIENTES MANERAS: MEJORA EN EL SERVICIO A LOS CLIENTES, MANEJO DE MATERIALES ???? PROPIEDADES, EL PROPÓSITO DE LAS TÉCNICAS Y EQUIPOS DE MANEJO DE MATERIALES ES EL SUMINISTRO DE LOS MATERIALES NECESARIOS EN EL TIEMPO PRECISO EN EL LUGAR ADECUADO, ASÍ COMO LA MAXIMIZACIÓN Y LA UTILIZACIÓN DEL ESPACIO LA MINIMIZACIÓN DEL NÚMERO DE PASOS DE MANEJO LAS TÉCNICAS DE MANEJO DE MATERIALES APLICADAS ADECUADAMENTE PUEDEN MEJORAR LASOPERACIONES DE LAS SIGUIENTES MANERAS: REDUCCION DE COSTOS, MANEJO DE MATERIALES ???? CLASIFICACION, EVOLUCION ???? DE VER LAS OPERACIONES DE MANEJO DE MATERIAL SOLO COMO UNA CONSTRIBUYENTE AL COSTO DEL PRODUCTO Y NO COMO UN AGREGADOR DEL VALOR, AHORA SE RECONOC COMO LA UNIDAD DE TIEMPO Y ESPACIO QUE TRAEN LAS OPERACIONES DE MANEJO DE MATERIAL, EL PROPÓSITO DE LAS TÉCNICAS Y EQUIPOS DE MANEJO DE MATERIALES ES EL SUMINISTRO DE LOS MATERIALES NECESARIOS EN EL TIEMPO PRECISO EN EL LUGAR ADECUADO, ASÍ COMO LA MAXIMIZACIÓN Y LA UTILIZACIÓN DEL ESPACIO LA MINIMIZACIÓN DEL NÚMERO DE PASOS DE MANEJO LAS TÉCNICAS DE MANEJO DE MATERIALES APLICADAS ADECUADAMENTE PUEDEN MEJORAR LASOPERACIONES DE LAS SIGUIENTES MANERAS: REDUCCION DE DESPERDICIOS