WARNING:
JavaScript is turned OFF. None of the links on this concept map will
work until it is reactivated.
If you need help turning JavaScript On, click here.
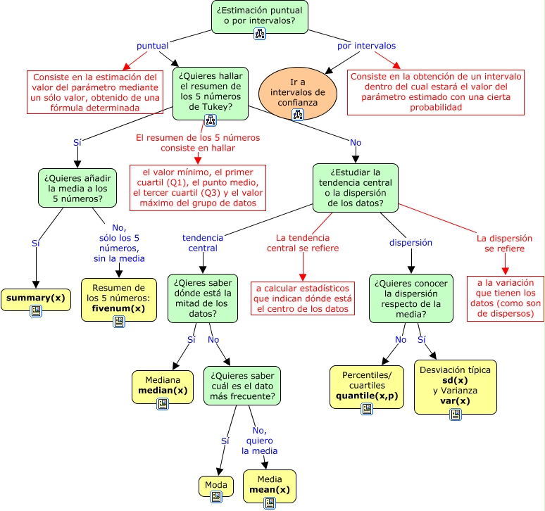
Este Cmap, tiene información relacionada con: Medidas de centralización y dispersión, ¿Quieres añadir la media a los 5 números? Sí summary(x), ¿Quieres conocer la dispersión respecto de la media? Sí Desviación típica sd(x) y Varianza var(x), ¿Estimación puntual o por intervalos? por intervalos Ir a intervalos de confianza, ¿Estudiar la tendencia central o la dispersión de los datos? La dispersión se refiere a la variación que tienen los datos (como son de dispersos), ¿Quieres saber cuál es el dato más frecuente? No, quiero la media Media mean(x), ¿Estimación puntual o por intervalos? puntual Consiste en la estimación del valor del parámetro mediante un sólo valor, obtenido de una fórmula determinada, ¿Estimación puntual o por intervalos? puntual ¿Quieres hallar el resumen de los 5 números de Tukey?, ¿Qieres saber dónde está la mitad de los datos? No ¿Quieres saber cuál es el dato más frecuente?, ¿Estudiar la tendencia central o la dispersión de los datos? dispersión ¿Quieres conocer la dispersión respecto de la media?, ¿Quieres añadir la media a los 5 números? No, sólo los 5 números, sin la media Resumen de los 5 números: fivenum(x), ¿Estimación puntual o por intervalos? por intervalos Consiste en la obtención de un intervalo dentro del cual estará el valor del parámetro estimado con una cierta probabilidad, ¿Quieres hallar el resumen de los 5 números de Tukey? No ¿Estudiar la tendencia central o la dispersión de los datos?, ¿Qieres saber dónde está la mitad de los datos? Sí Mediana median(x), ¿Quieres hallar el resumen de los 5 números de Tukey? Sí ¿Quieres añadir la media a los 5 números?, ¿Estudiar la tendencia central o la dispersión de los datos? La tendencia central se refiere a calcular estadísticos que indican dónde está el centro de los datos, ¿Estudiar la tendencia central o la dispersión de los datos? tendencia central ¿Qieres saber dónde está la mitad de los datos?, ¿Quieres conocer la dispersión respecto de la media? No Percentiles/ cuartiles quantile(x,p), ¿Quieres hallar el resumen de los 5 números de Tukey? El resumen de los 5 números consiste en hallar el valor mínimo, el primer cuartil (Q1), el punto medio, el tercer cuartil (Q3) y el valor máximo del grupo de datos, ¿Quieres saber cuál es el dato más frecuente? Sí Moda