WARNING:
JavaScript is turned OFF. None of the links on this concept map will
work until it is reactivated.
If you need help turning JavaScript On, click here.
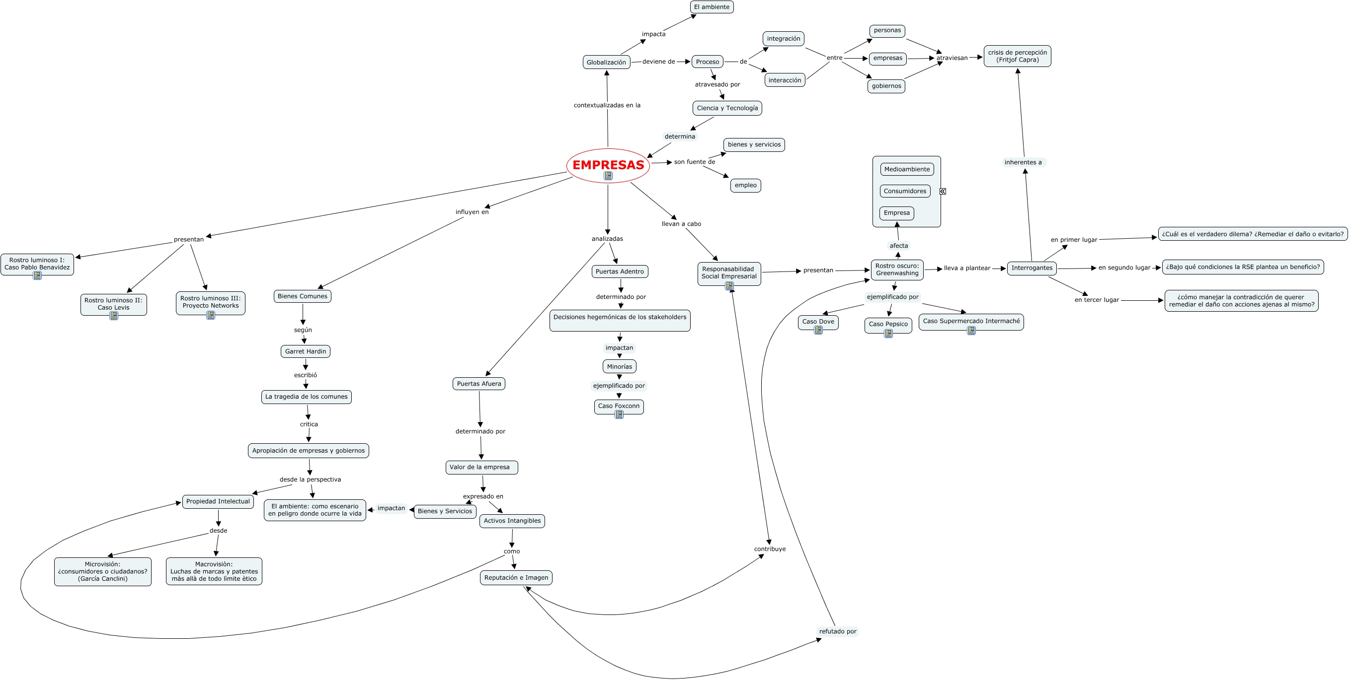
Este Cmap, tiene información relacionada con: Presentacion final, Garret Hardin escribió La tragedia de los comunes, Reputación e Imagen contribuye Responasabilidad Social Empresarial, gobiernos atraviesan crisis de percepción (Fritjof Capra), Apropiación de empresas y gobiernos desde la perspectiva Propiedad Intelectual, Activos Intangibles como Reputación e Imagen, Interrogantes en segundo lugar ¿Bajo qué condiciones la RSE plantea un beneficio?, Globalización deviene de Proceso, Proceso de interacción, Minorías ejemplificado por Caso Foxconn, Interrogantes en tercer lugar ¿cómo manejar la contradicción de querer remediar el daño con acciones ajenas al mismo?, Rostro oscuro: Greenwashing ejemplificado por Caso Pepsico, Activos Intangibles como Propiedad Intelectual, Puertas Adentro determinado por Decisiones hegemónicas de los stakeholders, Globalización impacta El ambiente, Apropiación de empresas y gobiernos desde la perspectiva El ambiente: como escenario en peligro donde ocurre la vida, EMPRESAS son fuente de bienes y servicios, empresas atraviesan crisis de percepción (Fritjof Capra), Valor de la empresa expresado en Activos Intangibles, EMPRESAS influyen en Bienes Comunes, Bienes Comunes según Garret Hardin