WARNING:
JavaScript is turned OFF. None of the links on this concept map will
work until it is reactivated.
If you need help turning JavaScript On, click here.
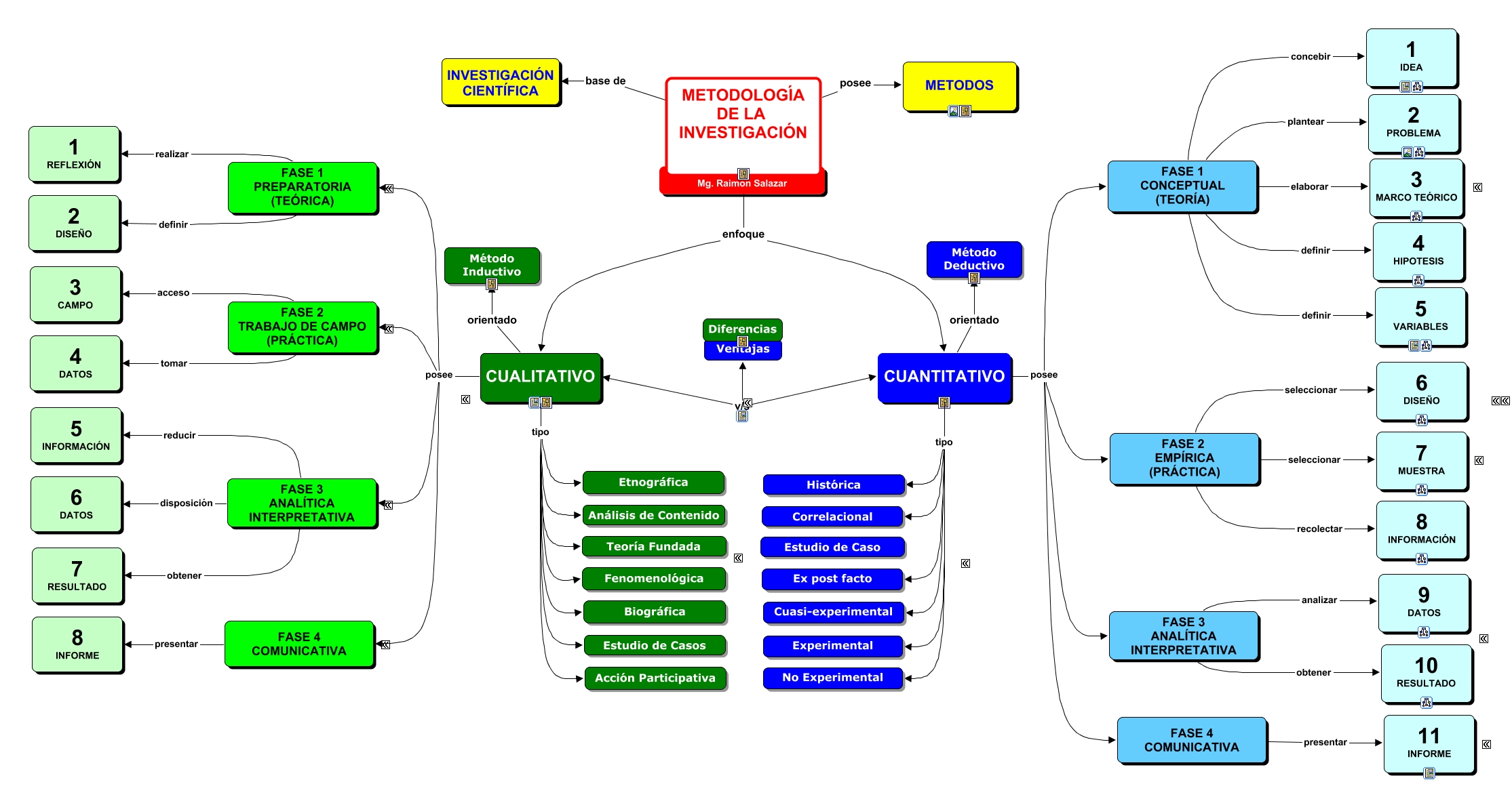
Este Cmap, tiene información relacionada con: Metodologís de la Investigación V1, CUALITATIVO orientado Método Inductivo, FASE 4 COMUNICATIVA presentar 8 INFORME, FASE 3 ANALÍTICA INTERPRETATIVA disposición 6 DATOS, FASE 2 EMPÍRICA (PRÁCTICA) recolectar 8 INFORMACIÓN, FASE 1 PREPARATORIA (TEÓRICA) definir 2 DISEÑO, FASE 1 PREPARATORIA (TEÓRICA) realizar 1 REFLEXIÓN, METODOLOGÍA DE LA INVESTIGACIÓN posee METODOS, CUALITATIVO posee FASE 4 COMUNICATIVA, FASE 2 TRABAJO DE CAMPO (PRÁCTICA) acceso 3 CAMPO, METODOLOGÍA DE LA INVESTIGACIÓN base de INVESTIGACIÓN CIENTÍFICA, CUANTITATIVO tipo Correlacional, CUALITATIVO posee FASE 2 TRABAJO DE CAMPO (PRÁCTICA), CUANTITATIVO tipo Ex post facto, CUANTITATIVO posee FASE 3 ANALÍTICA INTERPRETATIVA, CUANTITATIVO posee FASE 2 EMPÍRICA (PRÁCTICA), METODOLOGÍA DE LA INVESTIGACIÓN enfoque CUANTITATIVO, FASE 1 CONCEPTUAL (TEORÍA) concebir 1 IDEA, CUANTITATIVO tipo Histórica, CUANTITATIVO tipo No Experimental, CUALITATIVO tipo Estudio de Casos