WARNING:
JavaScript is turned OFF. None of the links on this concept map will
work until it is reactivated.
If you need help turning JavaScript On, click here.
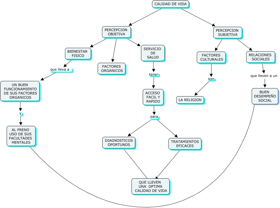
Este Cmap, tiene información relacionada con: CALIDAD DE VIDA, CALIDAD DE VIDA ???? PERCEPCION OBJETIVA, ACCESO FACIL Y RAPIDO para DIAGNOSTICOS OPORTUNOS, RELACIONES SOCIALES que lleven a un BUEN DESEMPEÑO SOCIAL, SERVICIO DE SALUD tener ACCESO FACIL Y RAPIDO, AL PRENO USO DE SUS FACULTADES MENTALES ???? BUEN DESEMPEÑO SOCIAL, UN BUEN FUNCIONAMIENTO DE SUS FACTORES ORGANICOS y AL PRENO USO DE SUS FACULTADES MENTALES, DIAGNOSTICOS OPORTUNOS ???? QUE LLEVEN UNA OPTIMA CALIDAD DE VIDA, TRATAMIENTOS EFICACES ???? QUE LLEVEN UNA OPTIMA CALIDAD DE VIDA, ACCESO FACIL Y RAPIDO para TRATAMIENTOS EFICACES, BIENESTAR FISICO que lleva a UN BUEN FUNCIONAMIENTO DE SUS FACTORES ORGANICOS, FACTORES CULTURALES son LA RELIGION, PERCEPCION OBJETIVA ???? BIENESTAR FISICO, CALIDAD DE VIDA ???? PERCEPCION SUBJETIVA, PERCEPCION SUBJETIVA ???? FACTORES CULTURALES, PERCEPCION OBJETIVA ???? SERVICIO DE SALUD, PERCEPCION OBJETIVA ???? FACTORES ORGANICOS, PERCEPCION SUBJETIVA ???? RELACIONES SOCIALES