WARNING:
JavaScript is turned OFF. None of the links on this concept map will
work until it is reactivated.
If you need help turning JavaScript On, click here.
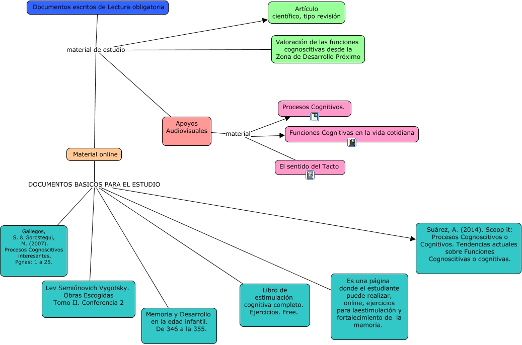
Este Cmap, tiene información relacionada con: DOCUMENTOS ESCRITOS DE LECTURAS OBLIGATORIAS, Valoración de las funciones cognoscitivas desde la Zona de Desarrollo Próximo material de estudio Artículo científico, tipo revisión, Documentos escritos de Lectura obligatoria material de estudio Artículo científico, tipo revisión, Material online DOCUMENTOS BASICOS PARA EL ESTUDIO Libro de estimulación cognitiva completo. Ejercicios. Free., Material online DOCUMENTOS BASICOS PARA EL ESTUDIO Es una página donde el estudiante puede realizar, online, ejercicios para laestimulación y fortalecimiento de la memoria., Apoyos Audiovisuales material Procesos Cognitivos., Material online DOCUMENTOS BASICOS PARA EL ESTUDIO Suárez, A. (2014). Scoop it: Procesos Cognoscitivos o Cognitivos. Tendencias actuales sobre Funciones Cognoscitivas o cognitivas., Documentos escritos de Lectura obligatoria material de estudio Material online, Apoyos Audiovisuales material El sentido del Tacto, Documentos escritos de Lectura obligatoria material de estudio Apoyos Audiovisuales, Valoración de las funciones cognoscitivas desde la Zona de Desarrollo Próximo material de estudio Material online, Material online DOCUMENTOS BASICOS PARA EL ESTUDIO Memoria y Desarrollo en la edad infantil. De 346 a la 355., Material online DOCUMENTOS BASICOS PARA EL ESTUDIO Lev Semiónovich Vygotsky. Obras Escogidas Tomo II. Conferencia 2, Apoyos Audiovisuales material Funciones Cognitivas en la vida cotidiana, Valoración de las funciones cognoscitivas desde la Zona de Desarrollo Próximo material de estudio Apoyos Audiovisuales, Material online DOCUMENTOS BASICOS PARA EL ESTUDIO Gallegos, S. & Gorostegui, M. (2007). Procesos Cognoscitivos interesantes, Pgnas: 1 a 25.