WARNING:
JavaScript is turned OFF. None of the links on this concept map will
work until it is reactivated.
If you need help turning JavaScript On, click here.
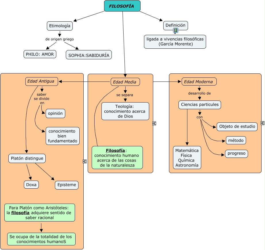
Este Cmap, tiene información relacionada con: Filosofía nodo, Edad Media Edad Antigua, FILOSOFÍA ???? Edad Media, Para Platón como Aristóteles: la filosofía adquiere sentido de saber racional Se ocupa de la totalidad de los conocimientos humanoS, Etimología de origen griego SOPHIA:SABIDURÍA, Edad Moderna desarrollo de Ciencias particules, Edad Antigua saber se divide en opinión, Edad Media se separa Teología: conocimiento acerca de Dios, FILOSOFÍA ???? Definición, Edad Media ???? Edad Moderna, Edad Antigua saber se divide en conocimiento bien fundamentado, FILOSOFÍA ???? Etimología, Etimología de origen griego PHILO: AMOR, Definición ???? ligada a vivencias filosóficas (García Morente), Platón distingue Episteme, Ciencias particules con método, Ciencias particules Matemática Física Química Astronomía, Edad Media ???? Filosofía: conocimiento humano acerca de las cosas de la naturalesza, Edad Antigua Platón distingue, Ciencias particules con Objeto de estudio, Ciencias particules con progreso