WARNING:
JavaScript is turned OFF. None of the links on this concept map will
work until it is reactivated.
If you need help turning JavaScript On, click here.
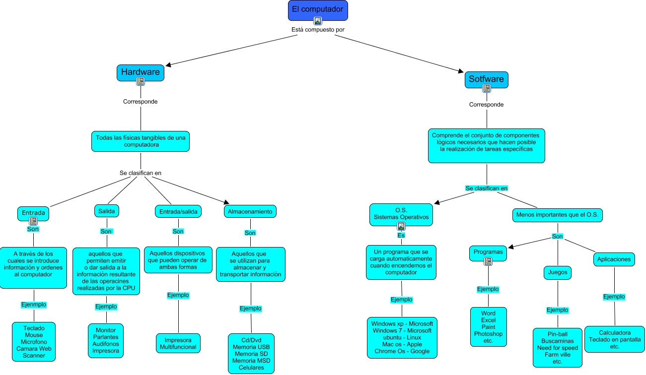
Este Cmap, tiene información relacionada con: Mapa conceptual Computadores, Menos importantes que el O.S. Son Programas, Almacenamiento Son Aquellos que se utilizan para almacenar y transportar información, El computador Está compuesto por Hardware, Comprende el conjunto de componentes lógicos necesarios que hacen posible la realización de tareas específicas Se clasifican en O.S. Sistemas Operativos, aquellos que permiten emitir o dar salida a la información resultante de las operacines realizadas por la CPU Ejemplo Monitor Parlantes Audifonos Impresora, Todas las físicas tangibles de una computadora Se clasifican en Entrada/salida, Todas las físicas tangibles de una computadora Se clasifican en Entrada, Programas Ejemplo Word Excel Paint Photoshop etc., Salida Son aquellos que permiten emitir o dar salida a la información resultante de las operacines realizadas por la CPU, Todas las físicas tangibles de una computadora Se clasifican en Almacenamiento, Comprende el conjunto de componentes lógicos necesarios que hacen posible la realización de tareas específicas Se clasifican en Menos importantes que el O.S., Aplicaciones Ejemplo Calculadora Teclado en pantalla etc., Juegos Ejemplo Pin-ball Buscaminas Need for speed Farm ville etc., Entrada Son A través de los cuales se introduce información y ordenes al computador, El computador Está compuesto por Sotfware, Un programa que se carga automaticamente cuando encendemos el computador Ejemplo Windows xp - Microsoft Windows 7 - Microsoft ubuntu - Linux Mac os - Apple Chrome Os - Google, Menos importantes que el O.S. Son Juegos, Todas las físicas tangibles de una computadora Se clasifican en Salida, Menos importantes que el O.S. Son Aplicaciones, Sotfware Corresponde Comprende el conjunto de componentes lógicos necesarios que hacen posible la realización de tareas específicas