WARNING:
JavaScript is turned OFF. None of the links on this concept map will
work until it is reactivated.
If you need help turning JavaScript On, click here.
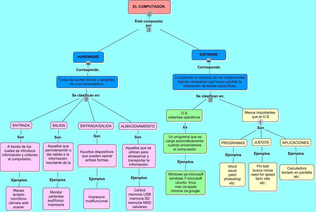
Este Cmap, tiene información relacionada con: Sandra Ramirez. Daniela, EL COMPUTADOR. Está compuesto por HARDWARE, Un programa que se carga automáticamente cuando encendemos el computador. Ejemplos Windows xp-microsoft windows 7-microsoft ubuntu- linux mac os-apple chrome os-google., SALIDA Son Aquellos que permitenemitir o dar salida a la información resultante de la, EL COMPUTADOR. Está compuesto por SOFWARE, Menos importantes que el O.S Son APLICACIONES, SOFWARE Corresponde. Comprende el conjunto de los componentes lógicos necesarios que hacen posible la realización de tareas específicas., Comprende el conjunto de los componentes lógicos necesarios que hacen posible la realización de tareas específicas. Se clasifican en: O.S sistemas operativos, APLICACIONES Ejemplos Calculadora teclado en pantalla etc., Todas las partes físicas y tangibles de una computadora. Se clasifican en: ALMACENAMIENTO, Aquellos que permitenemitir o dar salida a la información resultante de la Ejemplos Monitor parlantes audífonos impresora, Menos importantes que el O.S Son JUEGOS, Menos importantes que el O.S Son PROGRAMAS, ALMACENAMIENTO Son Aquellos que se utilizan para almacernar y transportar la información., Todas las partes físicas y tangibles de una computadora. Se clasifican en: SALIDA, Aquellos dispositivos que pueden operar ambas formas. Ejemplos Impresora multifuncional, A través de los cuales se introduce información y ordenes al computador. Ejemplos Mause teclado micrófono cámara web scaner, O.S sistemas operativos Es Un programa que se carga automáticamente cuando encendemos el computador., ENTRADA/SALIDA Son Aquellos dispositivos que pueden operar ambas formas., Aquellos que se utilizan para almacernar y transportar la información. Ejemplos Cd/dvd memoria USB memoria SD memoria MSD celulares, PROGRAMAS Ejemplos Word excel paint photoshop etc.