WARNING:
JavaScript is turned OFF. None of the links on this concept map will
work until it is reactivated.
If you need help turning JavaScript On, click here.
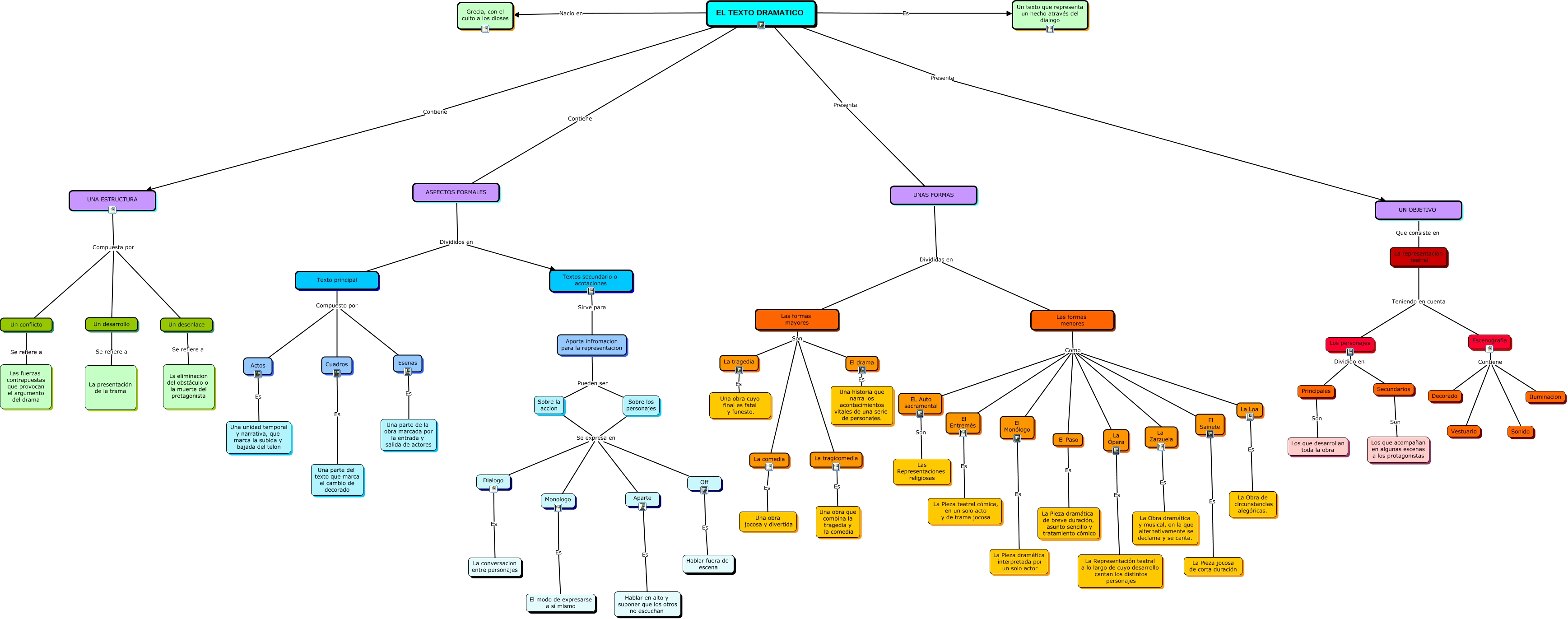
Este Cmap, tiene información relacionada con: EL TEXTO DRÁMATICO, Monologo Es El modo de expresarse a sí mismo, Las formas menores Como EL Auto sacramental, Escenografia Teniendo en cuenta Los personajes, EL TEXTO DRAMATICO Contiene ASPECTOS FORMALES, Sobre los personajes Se expresa en Off, Sobre la accion Se expresa en Monologo, Las formas menores Como La Zarzuela, Escenografia Contiene Vestuario, UNA ESTRUCTURA Compuesta por Un desarrollo, Texto principal Compuesto por Cuadros, Cuadros Es Una parte del texto que marca el cambio de decorado, La Loa Como El Sainete, La Loa Como El Paso, Secundarios Son Los que acompañan en algunas escenas a los protagonistas, UN OBJETIVO Que consiste en La representacion teatral, Escenografia Contiene Sonido, Las formas mayores Son La tragedia, UNA ESTRUCTURA Compuesta por Un conflicto, Principales Son Los que desarrollan toda la obra, Sobre los personajes Se expresa en Aparte