WARNING:
JavaScript is turned OFF. None of the links on this concept map will
work until it is reactivated.
If you need help turning JavaScript On, click here.
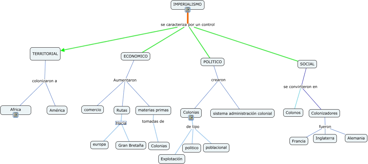
Este Cmap, tiene información relacionada con: Mapa conceptual imperialismo, IMPERIALISMO se caracteriza por un control ECONOMICO, Colonizadores fueron Inglaterra, POLITICO crearon Colonias, Rutas Hacia europa, TERRITORIAL colonizaron a Africa, ECONOMICO Aumentaron comercio, IMPERIALISMO se caracteriza por un control POLITICO, Colonizadores fueron Francia, ECONOMICO Aumentaron materias primas, POLITICO crearon sistema administración colonial, IMPERIALISMO se caracteriza por un control TERRITORIAL, IMPERIALISMO se caracteriza por un control SOCIAL, Rutas Hacia Gran Bretaña, Colonizadores fueron Alemania, SOCIAL se convirtieron en Colonos, SOCIAL se convirtieron en Colonizadores, Colonias de tipo politico, Colonias de tipo poblacional, materias primas tomadas de Colonias, Colonias de tipo Explotación