WARNING:
JavaScript is turned OFF. None of the links on this concept map will
work until it is reactivated.
If you need help turning JavaScript On, click here.
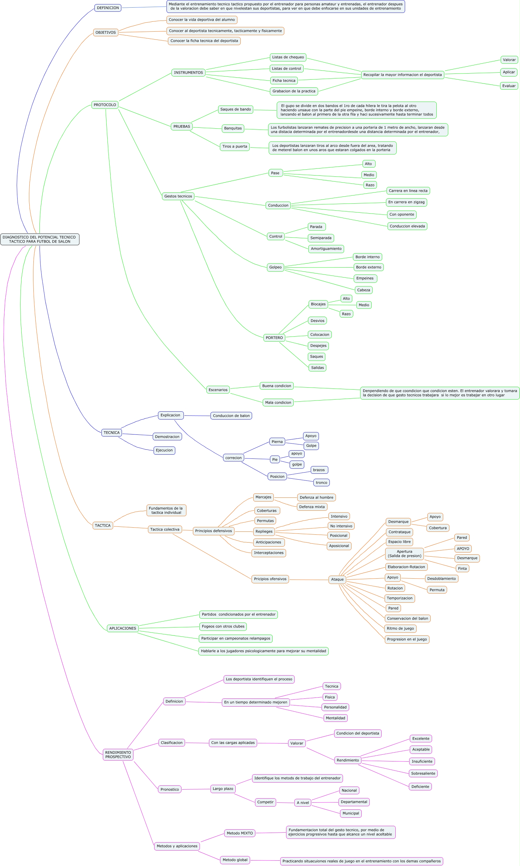
Este Cmap, tiene información relacionada con: diagnostico del potencial tecnico tactico para futbol de salon, Explicacion correcion, TACTICA Fundamentos de la tactica individual, Rendimiento Aceptable, Recopilar la mayor informacion el deportista Valorar, correcion Posicion, Golpeo Borde interno, Gestos tecnicos Pase, Valorar Rendimiento, Desmarque Apoyo, Listas de chequeo Recopilar la mayor informacion el deportista, En un tiempo determinado mejoren Tecnica, Ataque Ritmo de juego, OBJETIVOS Conocer al deportista tecnicamente, tacticamente y fisicamente, Ataque Temporizacion, Gestos tecnicos Control, RENDIMIENTO PROSPECTIVO Definicion, PROTOCOLO PRUEBAS, Ataque Espacio libre, PRUEBAS Saques de bando, Replieges No intensivo