WARNING:
JavaScript is turned OFF. None of the links on this concept map will
work until it is reactivated.
If you need help turning JavaScript On, click here.
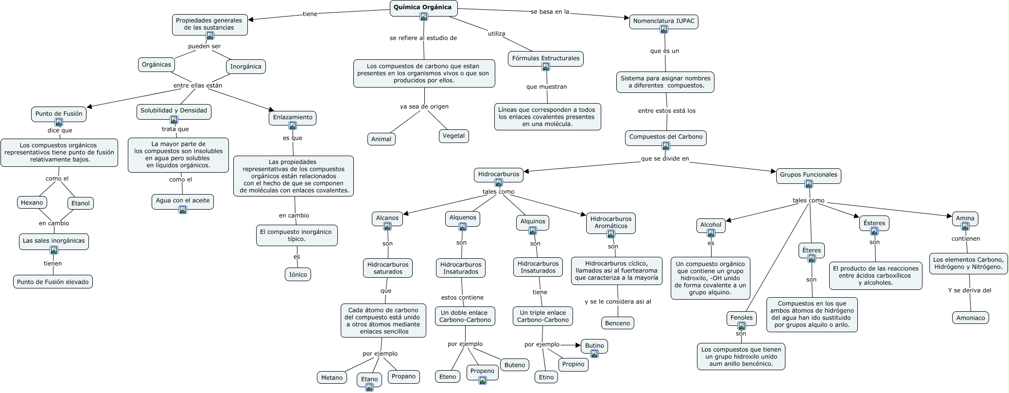
Este Cmap, tiene información relacionada con: Mapa de Química 12° M, Hidrocarburos tales como Alquinos, Propiedades generales de las sustancias pueden ser Inorgánica, Grupos Funcionales tales como Éteres, Compuestos del Carbono que se divide en Grupos Funcionales, Los compuestos de carbono que estan presentes en los organismos vivos o que son producidos por ellos. ya sea de origen Animal, Hidrocarburos Insaturados estos contiene Un doble enlace Carbono-Carbono, Grupos Funcionales tales como Fenoles, Hexano en cambio Las sales inorgánicas, Los compuestos orgánicos representativos tiene punto de fusión relativamente bajos. como el Etanol, Inorgánica entre ellas están Punto de Fusión, Hidrocarburos tales como Hidrocarburos Aromáticos, Un doble enlace Carbono-Carbono por ejemplo Propeno, El compuesto inorgánico típico. es Iónico, Las sales inorgánicas tienen Punto de Fusión elevado, Inorgánica entre ellas están Enlazamiento, Hidrocarburos Insaturados tiene Un triple enlace Carbono-Carbono, Hidrocarburos tales como Alquenos, Sistema para asignar nombres a diferentes compuestos. entre estos está los Compuestos del Carbono, Los compuestos orgánicos representativos tiene punto de fusión relativamente bajos. como el Hexano, Un doble enlace Carbono-Carbono por ejemplo Eteno