WARNING:
JavaScript is turned OFF. None of the links on this concept map will
work until it is reactivated.
If you need help turning JavaScript On, click here.
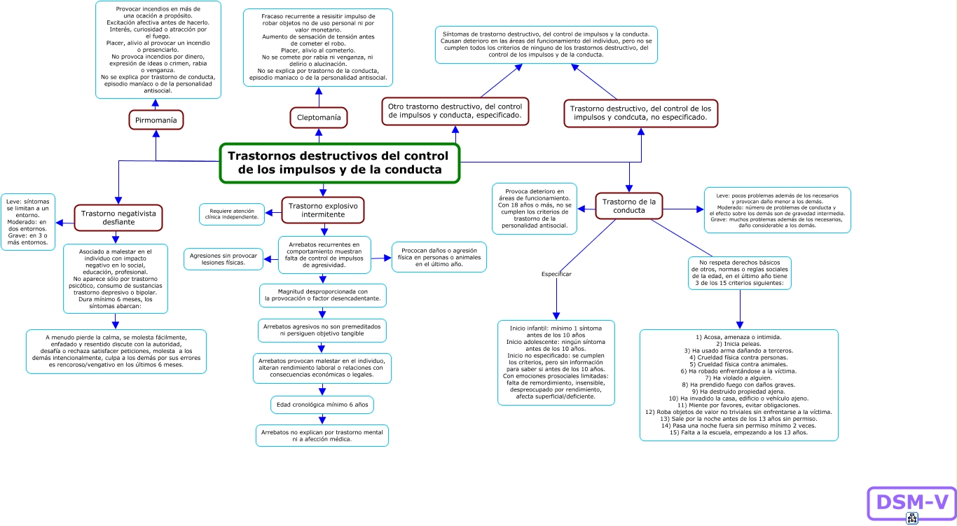
Este Cmap, tiene información relacionada con: 15 Trastornos destructivos del control de los impulsos y de la conducta, Trastorno explosivo intermitente ???? Requiere atención clínica independiente., Asociado a malestar en el individuo con impacto negativo en lo social, educación, profesional. No aparece sólo por trastorno psicótico, consumo de sustancias trastorno depresivo o bipolar. Dura mínimo 6 meses, los síntomas abarcan: ???? A menudo pierde la calma, se molesta fácilmente, enfadado y resentido discute con la autoridad, desafía o rechaza satisfacer peticiones, molesta a los demás intencionalmente, culpa a los demás por sus errores es rencoroso/vengativo en los últimos 6 meses., Otro trastorno destructivo, del control de impulsos y conducta, especificado. ???? Síntomas de trastorno destructivo, del control de impulsos y la conducta. Causan deterioro en las áreas del funcionamiento del individuo, pero no se cumplen todos los criterios de ninguno de los trastornos destructivo, del control de los impulsos y de la conducta., Arrebatos recurrentes en comportamiento muestran falta de control de impulsos de agresividad. ???? Magnitud desproporcionada con la provocación o factor desencadentante., Trastorno de la conducta ???? Provoca deterioro en áreas de funcionamiento. Con 18 años o más, no se cumplen los criterios de trastorno de la personalidad antisocial., Trastornos destructivos del control de los impulsos y de la conducta ???? Trastorno destructivo, del control de los impulsos y condcuta, no especificado., Trastorno de la conducta No respeta derechos básicos de otros, normas o reglas sociales de la edad, en el último año tiene 3 de los 15 criterios siguientes: 1) Acosa, amenaza o intimida. 2) Inicia peleas. 3) Ha usado arma dañando a terceros. 4) Crueldad física contra personas. 5) Crueldad física contra animales. 6) Ha robado enfrentándose a la víctima. 7) Ha violado a alguien. 8) Ha prendido fuego con daños graves. 9) Ha destruido propiedad ajena. 10) Ha invadido la casa, edificio o vehículo ajeno. 11) Miente por favores, evitar obligaciones. 12) Roba objetos de valor no triviales sin enfrentarse a la víctima. 13) Sale por la noche antes de los 13 años sin permiso. 14) Pasa una noche fuera sin permiso mínimo 2 veces. 15) Falta a la escuela, empezando a los 13 años., Trastornos destructivos del control de los impulsos y de la conducta ???? Otro trastorno destructivo, del control de impulsos y conducta, especificado., Arrebatos recurrentes en comportamiento muestran falta de control de impulsos de agresividad. ???? Prococan daños o agresión física en personas o animales en el último año., Trastorno negativista desfiante ???? Asociado a malestar en el individuo con impacto negativo en lo social, educación, profesional. No aparece sólo por trastorno psicótico, consumo de sustancias trastorno depresivo o bipolar. Dura mínimo 6 meses, los síntomas abarcan:, Trastorno destructivo, del control de los impulsos y condcuta, no especificado. ???? Síntomas de trastorno destructivo, del control de impulsos y la conducta. Causan deterioro en las áreas del funcionamiento del individuo, pero no se cumplen todos los criterios de ninguno de los trastornos destructivo, del control de los impulsos y de la conducta., Trastorno de la conducta ???? Leve: pocos problemas además de los necesarios y provocan daño menor a los demás. Moderado: número de problemas de conducta y el efecto sobre los demás son de gravedad intermedia. Grave: muchos problemas además de los necesarios, daño considerable a los demás., Magnitud desproporcionada con la provocación o factor desencadentante. ???? Arrebatos agresivos no son premeditados ni persiguen objetivo tangible, Trastornos destructivos del control de los impulsos y de la conducta ???? Pirmomanía, Trastornos destructivos del control de los impulsos y de la conducta ???? Cleptomanía, Trastornos destructivos del control de los impulsos y de la conducta ???? Trastorno de la conducta, Trastorno negativista desfiante ???? Leve: síntomas se limitan a un entorno. Moderado: en dos entornos. Grave: en 3 o más entornos., Trastornos destructivos del control de los impulsos y de la conducta ???? Trastorno negativista desfiante, Trastornos destructivos del control de los impulsos y de la conducta ???? Trastorno explosivo intermitente, Pirmomanía ???? Provocar incendios en más de una ocación a propósito. Excitación afectiva antes de hacerlo. Interés, curiosidad o atracción por el fuego. Placer, alivio al provocar un incendio o presenciarlo. No provoca incendios por dinero, expresión de ideas o crimen, rabia o venganza. No se explica por trastorno de conducta, episodio maníaco o de la personalidad antisocial.