WARNING:
JavaScript is turned OFF. None of the links on this concept map will
work until it is reactivated.
If you need help turning JavaScript On, click here.
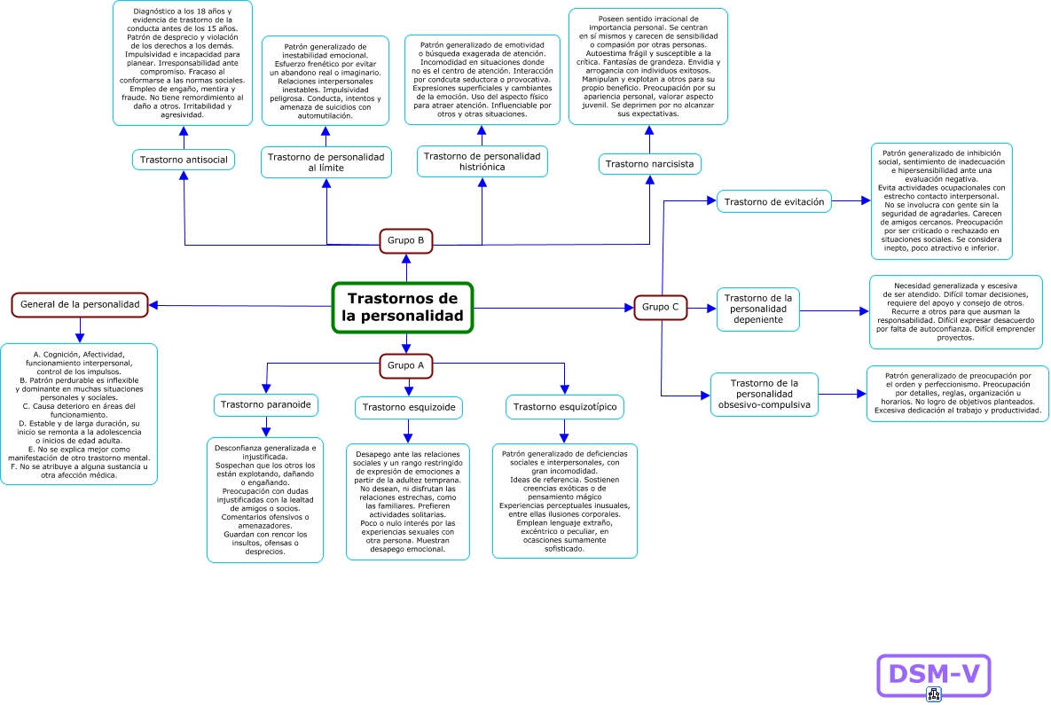
Este Cmap, tiene información relacionada con: 18 Trastornos de la personalidad, Trastorno paranoide ???? Desconfianza generalizada e injustificada. Sospechan que los otros los están explotando, dañando o engañando. Preocupación con dudas injustificadas con la lealtad de amigos o socios. Comentarios ofensivos o amenazadores. Guardan con rencor los insultos, ofensas o desprecios., Grupo B ???? Trastorno narcisista, Trastorno de evitación ???? Patrón generalizado de inhibición social, sentimiento de inadecuación e hipersensibilidad ante una evaluación negativa. Evita actividades ocupacionales con estrecho contacto interpersonal. No se involucra con gente sin la seguridad de agradarles. Carecen de amigos cercanos. Preocupación por ser criticado o rechazado en situaciones sociales. Se considera inepto, poco atractivo e inferior., Trastornos de la personalidad ???? Grupo B, Grupo C ???? Trastorno de la personalidad obsesivo-compulsiva, Grupo B ???? Trastorno antisocial, Trastornos de la personalidad ???? General de la personalidad, Trastorno de la personalidad depeniente ???? Necesidad generalizada y escesiva de ser atendido. Difícil tomar decisiones, requiere del apoyo y consejo de otros. Recurre a otros para que ausman la responsabilidad. Difícil expresar desacuerdo por falta de autoconfianza. Difícil emprender proyectos., Grupo C ???? Trastorno de la personalidad depeniente, Trastorno de la personalidad obsesivo-compulsiva ???? Patrón generalizado de preocupación por el orden y perfeccionismo. Preocupación por detalles, reglas, organización u horarios. No logro de objetivos planteados. Excesiva dedicación al trabajo y productividad., Trastorno antisocial ???? Diagnóstico a los 18 años y evidencia de trastorno de la conducta antes de los 15 años. Patrón de desprecio y violación de los derechos a los demás. Impulsividad e incapacidad para planear. Irresponsabilidad ante compromiso. Fracaso al conformarse a las normas sociales. Empleo de engaño, mentira y fraude. No tiene remordimiento al daño a otros. Irritabilidad y agresividad., Grupo A ???? Trastorno esquizoide, Trastorno narcisista ???? Poseen sentido irracional de importancia personal. Se centran en sí mismos y carecen de sensibilidad o compasión por otras personas. Autoestima frágil y susceptible a la crítica. Fantasías de grandeza. Envidia y arrogancia con individuos exitosos. Manipulan y explotan a otros para su propio beneficio. Preocupación por su apariencia personal, valorar aspecto juvenil. Se deprimen por no alcanzar sus expectativas., Grupo A ???? Trastorno esquizotípico, Trastornos de la personalidad ???? Grupo C, Grupo B ???? Trastorno de personalidad al límite, Grupo A ???? Trastorno paranoide, General de la personalidad ???? A. Cognición, Afectividad, funcionamiento interpersonal, control de los impulsos. B. Patrón perdurable es inflexible y dominante en muchas situaciones personales y sociales. C. Causa deterioro en áreas del funcionamiento. D. Estable y de larga duración, su inicio se remonta a la adolescencia o inicios de edad adulta. E. No se explica mejor como manifestación de otro trastorno mental. F. No se atribuye a alguna sustancia u otra afección médica., Trastorno de personalidad al límite ???? Patrón generalizado de inestabilidad emocional. Esfuerzo frenético por evitar un abandono real o imaginario. Relaciones interpersonales inestables. Impulsividad peligrosa. Conducta, intentos y amenaza de suicidios con automutilación., Trastorno esquizoide ???? Desapego ante las relaciones sociales y un rango restringido de expresión de emociones a partir de la adultez temprana. No desean, ni disfrutan las relaciones estrechas, como las familiares. Prefieren actividades solitarias. Poco o nulo interés por las experiencias sexuales con otra persona. Muestran desapego emocional.