IHMC Public Cmaps (2)

        María Fernanda Haro Maza 148647
            Recursos para Apnea e hipopnea obstructiva del sueño
                Recursos para Trastornos del sueño-vigilia
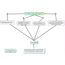
                    Recursos para Criterios diagnóstico y Códigos
                    Recursos para Trastornos alimentarios y de la ingestion de alimentos

                        Anorexia nerviosa.cmap
                        otros trastorno alimentario o de la ingestion de al especificado.cmap
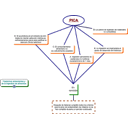
                        Pica.cmap
                        Trastorno alimentario o de la ingestion de alimentos no especificado.cmap
                        Trastorno de atracones.cmap
                        Trastorno de evitacionrestriccion de la ingesta de alimentos.cmap
                        Trastorno de la rumiacion.cmap