IHMC Public Cmaps (2)

        María Fernanda Haro Maza 148647
            Recursos para Bulimia nerviosa
                Recursos para Trastornos alimentarios y de la ingestion de alimentos
                    Recursos para Criterios diagnóstico y Códigos
                    Recursos para Trastornos relacionados con traumas y factores de estrés

                        Otro trastorno relacionado con traumas y factores de estrés especificado.cmap
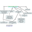
                        Trastorno de apego reactivo.cmap
                        Trastorno de estrés agudo.cmap
                        Trastorno de estrés postraumático.cmap
                        Trastorno de relación social desinhibida.cmap
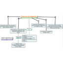
                        Trastornos de adaptación.cmap