IHMC Public Cmaps (2)

        María Fernanda Haro Maza 148647
            Recursos para Bulimia nerviosa
                Recursos para Trastornos alimentarios y de la ingestion de alimentos
                    Recursos para Criterios diagnóstico y Códigos
                    Recursos para Trastornos del sueño-vigilia

                        Apnea central del sueño.cmap
                        Apnea e hipopnea obstructiva del sueño.cmap
                        Narcolepsia.cmap
                        Otro trastorno de insomnio especificado.cmap
                        Síndrome de las piernas inquietas.cmap
                        Trastorno de hipersomnia.cmap
                        Trastorno de insomnio.cmap
                        Trastorno del comportamiento del sueño REM.cmap
                        Trastorno del sueño inducido por sustanciasmedicamentos.cmap
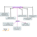
                        Trastorno de pesadillas.cmap
                        Trastornos del despertar del sueño no REM.cmap
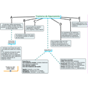
                        Trastornos del ritmo circadiano de sueño-vigilia.cmap