IHMC Public Cmaps (2)

        María Fernanda Haro Maza 148647
            Recursos para Discapacidad intelectual (trastorno del desarrollo intelectual) no especificada
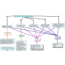
                Recursos para Trastornos del desarrollo neurológico
                    Recursos para Criterios diagnóstico y Códigos
                    Recursos para Trastornos alimentarios y de la ingestion de alimentos

                        Anorexia nerviosa.cmap
                        otros trastorno alimentario o de la ingestion de al especificado.cmap
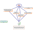
                        Pica.cmap
                        Trastorno alimentario o de la ingestion de alimentos no especificado.cmap
                        Trastorno de atracones.cmap
                        Trastorno de evitacionrestriccion de la ingesta de alimentos.cmap
                        Trastorno de la rumiacion.cmap