WARNING:
JavaScript is turned OFF. None of the links on this concept map will
work until it is reactivated.
If you need help turning JavaScript On, click here.
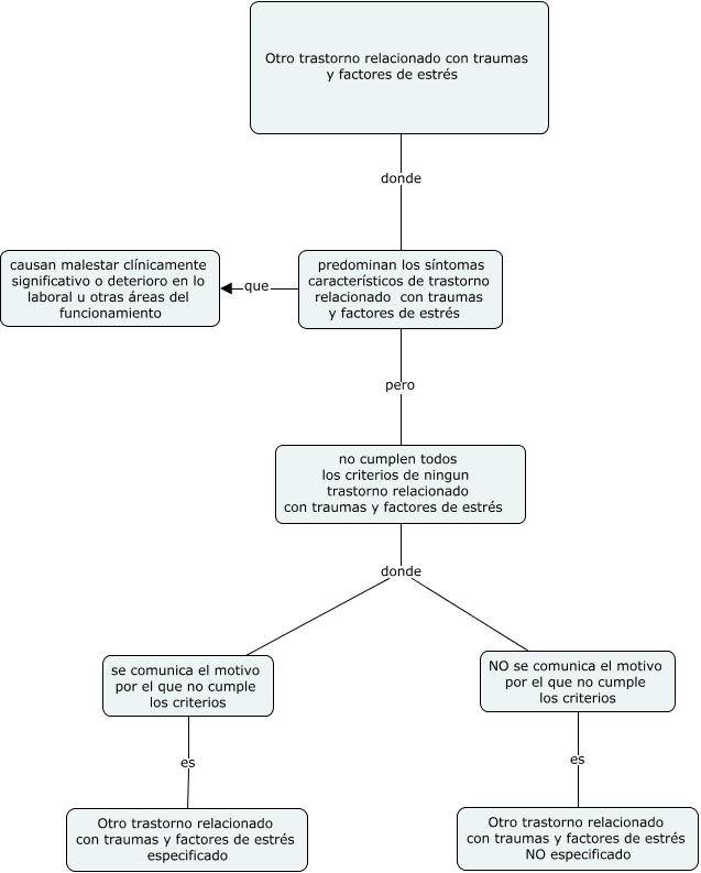
Este Cmap, tiene información relacionada con: 7f Otro trastorno relacionado con traumas y factores de estrés especificado, no cumplen todos los criterios de ningun trastorno relacionado con traumas y factores de estrés donde se comunica el motivo por el que no cumple los criterios, predominan los síntomas característicos de trastorno relacionado con traumas y factores de estrés que causan malestar clínicamente significativo o deterioro en lo laboral u otras áreas del funcionamiento, NO se comunica el motivo por el que no cumple los criterios es Otro trastorno relacionado con traumas y factores de estrés NO especificado, se comunica el motivo por el que no cumple los criterios es Otro trastorno relacionado con traumas y factores de estrés especificado, predominan los síntomas característicos de trastorno relacionado con traumas y factores de estrés pero no cumplen todos los criterios de ningun trastorno relacionado con traumas y factores de estrés, no cumplen todos los criterios de ningun trastorno relacionado con traumas y factores de estrés donde NO se comunica el motivo por el que no cumple los criterios, Otro trastorno relacionado con traumas y factores de estrés donde predominan los síntomas característicos de trastorno relacionado con traumas y factores de estrés