WARNING:
JavaScript is turned OFF. None of the links on this concept map will
work until it is reactivated.
If you need help turning JavaScript On, click here.
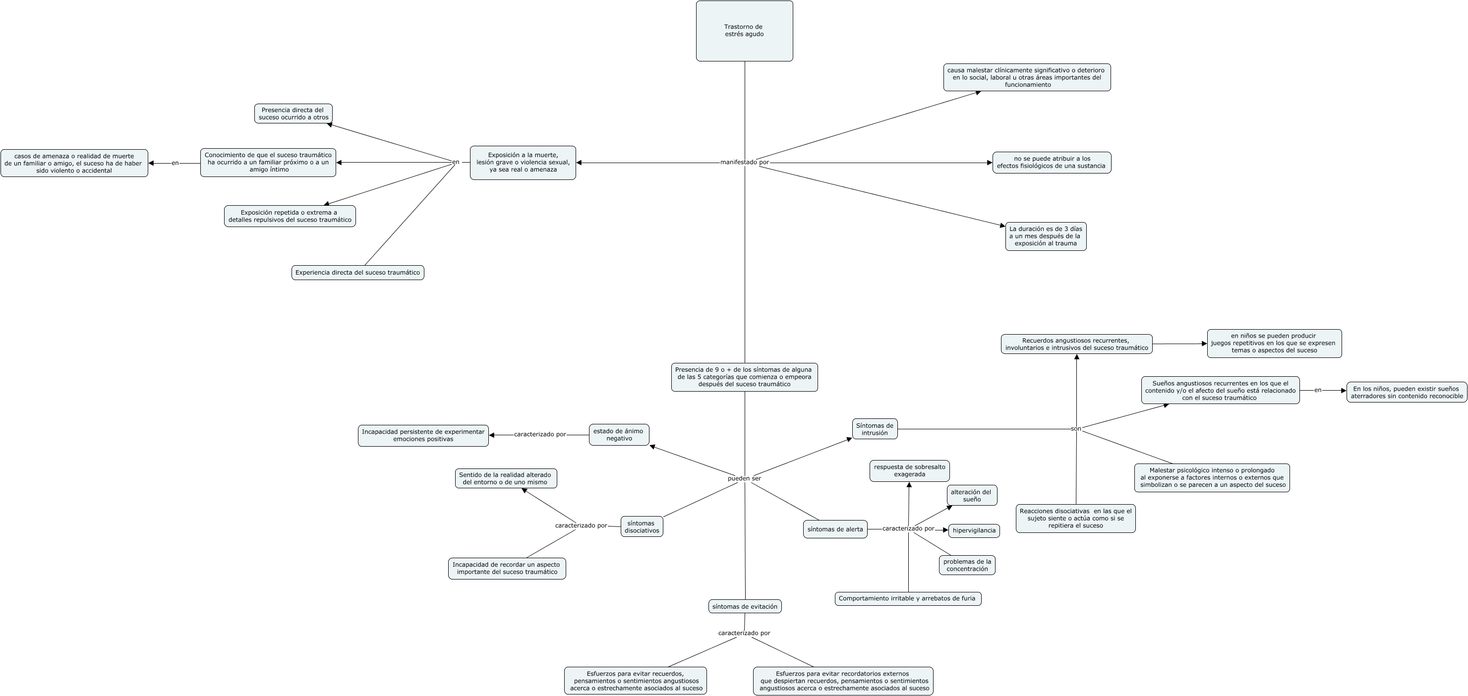
Este Cmap, tiene información relacionada con: 7d Trastorno de estrés agudo, Presencia de 9 o + de los síntomas de alguna de las 5 categorías que comienza o empeora después del suceso traumático pueden ser síntomas disociativos, Síntomas de intrusión son Malestar psicológico intenso o prolongado al exponerse a factores internos o externos que simbolizan o se parecen a un aspecto del suceso, Recuerdos angustiosos recurrentes, involuntarios e intrusivos del suceso traumático en en niños se pueden producir juegos repetitivos en los que se expresen temas o aspectos del suceso, Trastorno de estrés agudo manifestado por Exposición a la muerte, lesión grave o violencia sexual, ya sea real o amenaza, síntomas de evitación caracterizado por Esfuerzos para evitar recordatorios externos que despiertan recuerdos, pensamientos o sentimientos angustiosos acerca o estrechamente asociados al suceso, Presencia de 9 o + de los síntomas de alguna de las 5 categorías que comienza o empeora después del suceso traumático pueden ser síntomas de evitación, Sueños angustiosos recurrentes en los que el contenido y/o el afecto del sueño está relacionado con el suceso traumático en En los niños, pueden existir sueños aterradores sin contenido reconocible, Trastorno de estrés agudo manifestado por Presencia de 9 o + de los síntomas de alguna de las 5 categorías que comienza o empeora después del suceso traumático, síntomas de alerta caracterizado por problemas de la concentración, Presencia de 9 o + de los síntomas de alguna de las 5 categorías que comienza o empeora después del suceso traumático pueden ser Síntomas de intrusión, síntomas de evitación caracterizado por Esfuerzos para evitar recuerdos, pensamientos o sentimientos angustiosos acerca o estrechamente asociados al suceso, estado de ánimo negativo caracterizado por Incapacidad persistente de experimentar emociones positivas, Síntomas de intrusión son Sueños angustiosos recurrentes en los que el contenido y/o el afecto del sueño está relacionado con el suceso traumático, síntomas de alerta caracterizado por Comportamiento irritable y arrebatos de furia, síntomas disociativos caracterizado por Sentido de la realidad alterado del entorno o de uno mismo, Exposición a la muerte, lesión grave o violencia sexual, ya sea real o amenaza en Experiencia directa del suceso traumático, síntomas disociativos caracterizado por Incapacidad de recordar un aspecto importante del suceso traumático, Síntomas de intrusión son Recuerdos angustiosos recurrentes, involuntarios e intrusivos del suceso traumático, Exposición a la muerte, lesión grave o violencia sexual, ya sea real o amenaza en Conocimiento de que el suceso traumático ha ocurrido a un familiar próximo o a un amigo íntimo, Exposición a la muerte, lesión grave o violencia sexual, ya sea real o amenaza en Exposición repetida o extrema a detalles repulsivos del suceso traumático