WARNING:
JavaScript is turned OFF. None of the links on this concept map will
work until it is reactivated.
If you need help turning JavaScript On, click here.
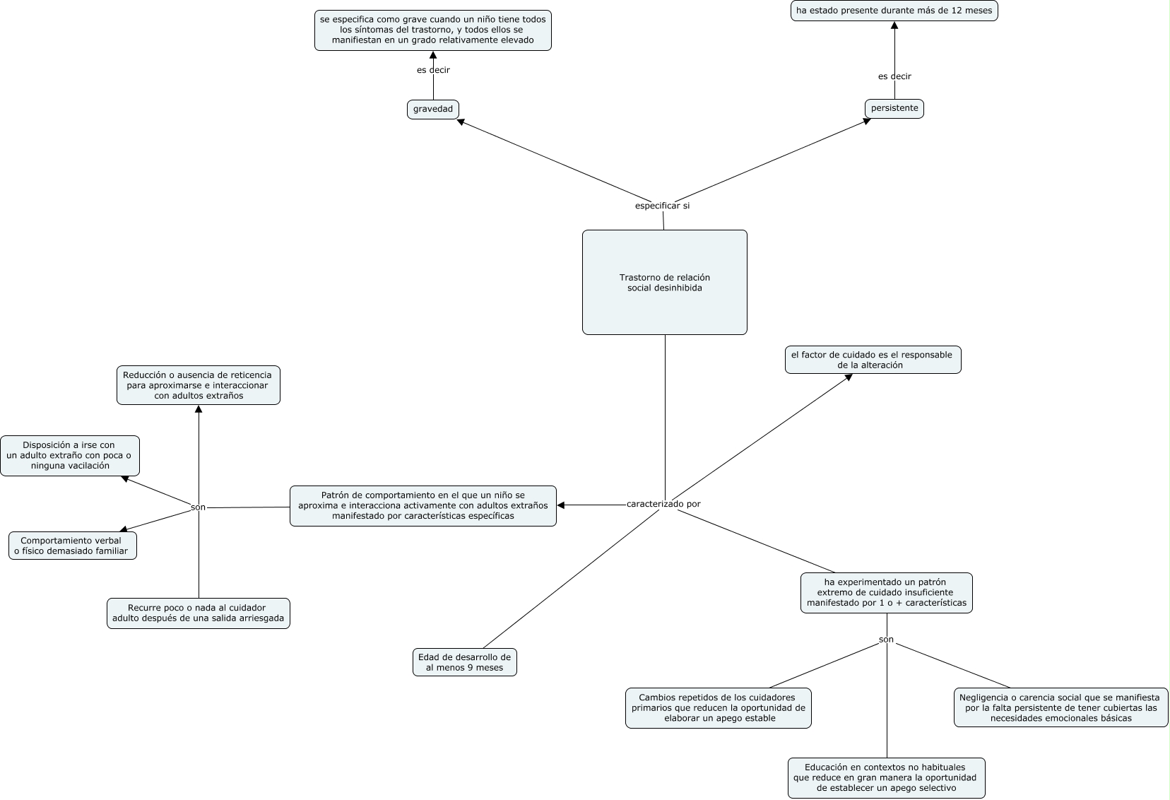
Este Cmap, tiene información relacionada con: 7b Trasrorno de relación social deshinibida, Trastorno de relación social desinhibida caracterizado por Patrón de comportamiento en el que un niño se aproxima e interacciona activamente con adultos extraños manifestado por características específicas, Trastorno de relación social desinhibida especificar si persistente, Patrón de comportamiento en el que un niño se aproxima e interacciona activamente con adultos extraños manifestado por características específicas son Reducción o ausencia de reticencia para aproximarse e interaccionar con adultos extraños, ha experimentado un patrón extremo de cuidado insuficiente manifestado por 1 o + características son Negligencia o carencia social que se manifiesta por la falta persistente de tener cubiertas las necesidades emocionales básicas, Patrón de comportamiento en el que un niño se aproxima e interacciona activamente con adultos extraños manifestado por características específicas son Recurre poco o nada al cuidador adulto después de una salida arriesgada, Trastorno de relación social desinhibida caracterizado por Edad de desarrollo de al menos 9 meses, Patrón de comportamiento en el que un niño se aproxima e interacciona activamente con adultos extraños manifestado por características específicas son Disposición a irse con un adulto extraño con poca o ninguna vacilación, ha experimentado un patrón extremo de cuidado insuficiente manifestado por 1 o + características son Educación en contextos no habituales que reduce en gran manera la oportunidad de establecer un apego selectivo, Trastorno de relación social desinhibida caracterizado por ha experimentado un patrón extremo de cuidado insuficiente manifestado por 1 o + características, ha experimentado un patrón extremo de cuidado insuficiente manifestado por 1 o + características son Cambios repetidos de los cuidadores primarios que reducen la oportunidad de elaborar un apego estable, Patrón de comportamiento en el que un niño se aproxima e interacciona activamente con adultos extraños manifestado por características específicas son Comportamiento verbal o físico demasiado familiar, persistente es decir ha estado presente durante más de 12 meses, Trastorno de relación social desinhibida caracterizado por el factor de cuidado es el responsable de la alteración, Trastorno de relación social desinhibida especificar si gravedad, gravedad es decir se especifica como grave cuando un niño tiene todos los síntomas del trastorno, y todos ellos se manifiestan en un grado relativamente elevado