WARNING:
JavaScript is turned OFF. None of the links on this concept map will
work until it is reactivated.
If you need help turning JavaScript On, click here.
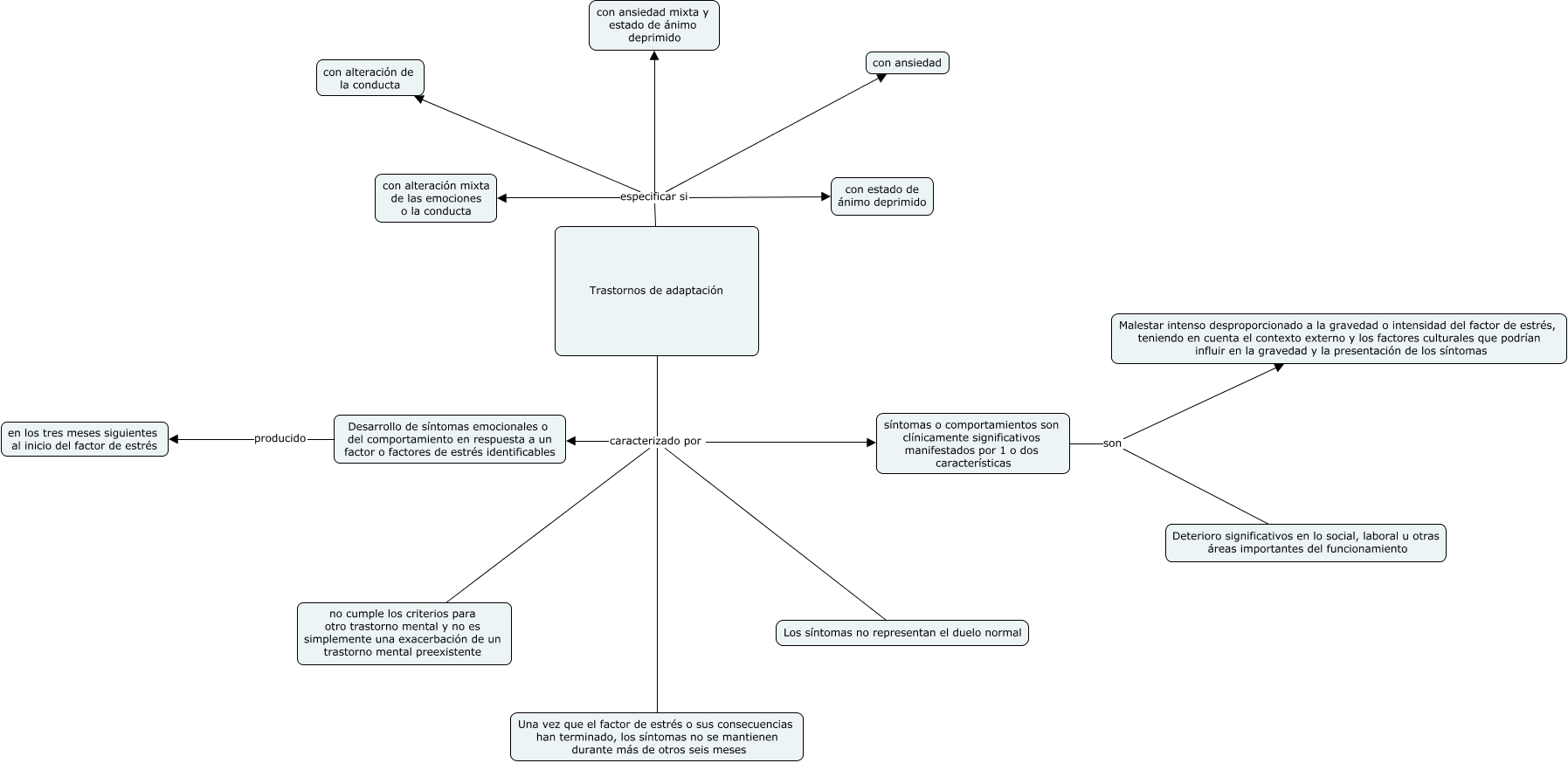
Este Cmap, tiene información relacionada con: 7e Trastornos de adaptación, Trastornos de adaptación caracterizado por Desarrollo de síntomas emocionales o del comportamiento en respuesta a un factor o factores de estrés identificables, síntomas o comportamientos son clínicamente significativos manifestados por 1 o dos características son Deterioro significativos en lo social, laboral u otras áreas importantes del funcionamiento, Trastornos de adaptación especificar si con ansiedad mixta y estado de ánimo deprimido, Trastornos de adaptación especificar si con alteración de la conducta, síntomas o comportamientos son clínicamente significativos manifestados por 1 o dos características son Malestar intenso desproporcionado a la gravedad o intensidad del factor de estrés, teniendo en cuenta el contexto externo y los factores culturales que podrían influir en la gravedad y la presentación de los síntomas, Trastornos de adaptación especificar si con ansiedad, Trastornos de adaptación caracterizado por Una vez que el factor de estrés o sus consecuencias han terminado, los síntomas no se mantienen durante más de otros seis meses, Trastornos de adaptación caracterizado por síntomas o comportamientos son clínicamente significativos manifestados por 1 o dos características, Desarrollo de síntomas emocionales o del comportamiento en respuesta a un factor o factores de estrés identificables producido en los tres meses siguientes al inicio del factor de estrés, Trastornos de adaptación especificar si con alteración mixta de las emociones o la conducta, Trastornos de adaptación especificar si con estado de ánimo deprimido, Trastornos de adaptación caracterizado por Los síntomas no representan el duelo normal, Trastornos de adaptación caracterizado por no cumple los criterios para otro trastorno mental y no es simplemente una exacerbación de un trastorno mental preexistente