WARNING:
JavaScript is turned OFF. None of the links on this concept map will
work until it is reactivated.
If you need help turning JavaScript On, click here.
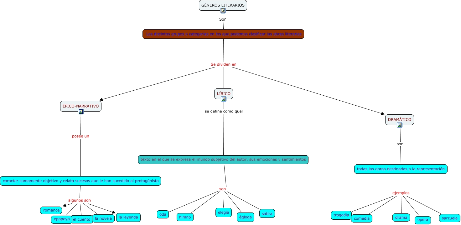
Este Cmap, tiene información relacionada con: los generos literarios, caracter sumamente objetivo y relata sucesos que le han sucedido al protagónista algunos son romance, todas las obras destinadas a la representación ejemplos opera, todas las obras destinadas a la representación ejemplos drama, GÉNEROS LITERARIOS Son Los distintos grupos o categorías en los que podemos clasificar las obras literarias, texto en el que se expresa el mundo subjetivo del autor, sus emociones y sentimientos son himno, texto en el que se expresa el mundo subjetivo del autor, sus emociones y sentimientos son oda, texto en el que se expresa el mundo subjetivo del autor, sus emociones y sentimientos son sátira, caracter sumamente objetivo y relata sucesos que le han sucedido al protagónista algunos son la leyenda, texto en el que se expresa el mundo subjetivo del autor, sus emociones y sentimientos son elegía, ÉPICO-NARRATIVO posee un caracter sumamente objetivo y relata sucesos que le han sucedido al protagónista, caracter sumamente objetivo y relata sucesos que le han sucedido al protagónista algunos son la novela, Los distintos grupos o categorías en los que podemos clasificar las obras literarias Se dividen en ÉPICO-NARRATIVO, Los distintos grupos o categorías en los que podemos clasificar las obras literarias Se dividen en LÍRICO, caracter sumamente objetivo y relata sucesos que le han sucedido al protagónista algunos son el cuento, Los distintos grupos o categorías en los que podemos clasificar las obras literarias Se dividen en DRAMÁTICO, todas las obras destinadas a la representación ejemplos sarzuela, todas las obras destinadas a la representación ejemplos comedia, DRAMÁTICO son todas las obras destinadas a la representación, todas las obras destinadas a la representación ejemplos tragedia, LÍRICO se define como quel texto en el que se expresa el mundo subjetivo del autor, sus emociones y sentimientos