WARNING:
JavaScript is turned OFF. None of the links on this concept map will
work until it is reactivated.
If you need help turning JavaScript On, click here.
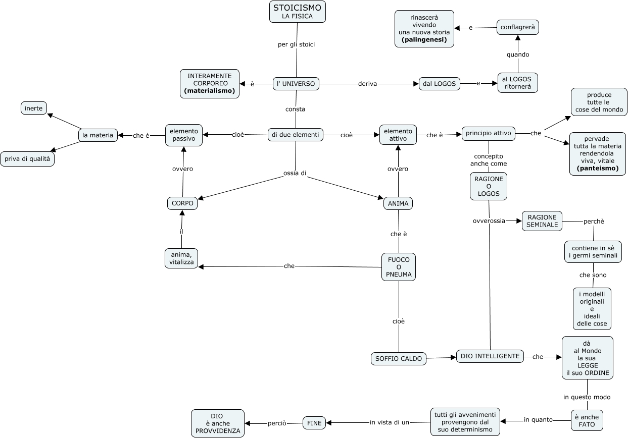
Questa Cmap, creata con IHMC CmapTools, contiene informazioni relative a: Stoicismo-la fisica, di due elementi cioè elemento passivo, elemento attivo che è principio attivo, anima, vitalizza il CORPO, è anche FATO in quanto tutti gli avvenimenti provengono dal suo determinismo, FUOCO O PNEUMA cioè SOFFIO CALDO, la materia ???? inerte, ANIMA che è FUOCO O PNEUMA, DIO INTELLIGENTE che dà al Mondo la sua LEGGE il suo ORDINE, RAGIONE O LOGOS ovverossia RAGIONE SEMINALE, RAGIONE O LOGOS ovverossia DIO INTELLIGENTE, principio attivo concepito anche come RAGIONE O LOGOS, l' UNIVERSO consta di due elementi, contiene in sè i germi seminali che sono i modelli originali e ideali delle cose, STOICISMO LA FISICA per gli stoici l' UNIVERSO, FINE perciò DIO è anche PROVVIDENZA, di due elementi ossia di CORPO, elemento passivo che è la materia, l' UNIVERSO deriva dal LOGOS, FUOCO O PNEUMA che anima, vitalizza, ANIMA ovvero elemento attivo