WARNING:
JavaScript is turned OFF. None of the links on this concept map will
work until it is reactivated.
If you need help turning JavaScript On, click here.
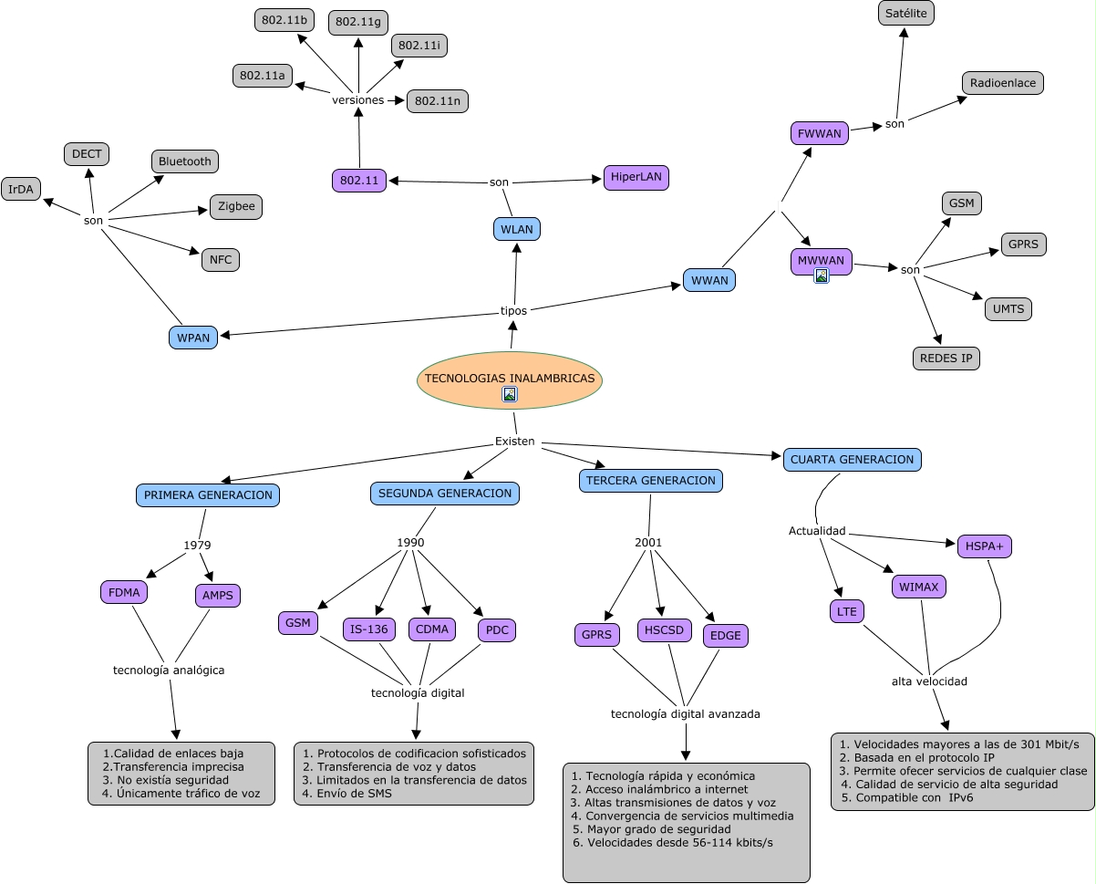
Este Cmap, tiene información relacionada con: TECNOLOGIA INALAMBRICA, CDMA tecnología digital 1. Protocolos de codificacion sofisticados 2. Transferencia de voz y datos 3. Limitados en la transferencia de datos 4. Envío de SMS, WLAN son 802.11, WPAN son NFC, FDMA tecnología analógica 1.Calidad de enlaces baja 2.Transferencia imprecisa 3. No existía seguridad 4. Únicamente tráfico de voz, MWWAN son REDES IP, FWWAN son Satélite, 802.11 versiones 802.11b, TERCERA GENERACION 2001 GPRS, TERCERA GENERACION 2001 HSCSD, SEGUNDA GENERACION 1990 GSM, TECNOLOGIAS INALAMBRICAS Existen SEGUNDA GENERACION, CUARTA GENERACION Actualidad WIMAX, TECNOLOGIAS INALAMBRICAS Existen CUARTA GENERACION, MWWAN son UMTS, PRIMERA GENERACION 1979 AMPS, WPAN son DECT, SEGUNDA GENERACION 1990 IS-136, TECNOLOGIAS INALAMBRICAS Existen PRIMERA GENERACION, TECNOLOGIAS INALAMBRICAS tipos WLAN, FWWAN son Radioenlace