WARNING:
JavaScript is turned OFF. None of the links on this concept map will
work until it is reactivated.
If you need help turning JavaScript On, click here.
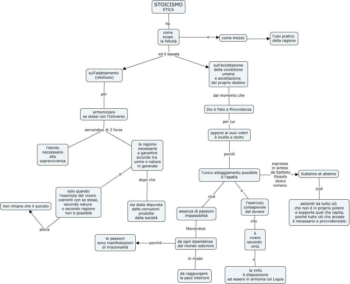
Questa Cmap, creata con IHMC CmapTools, contiene informazioni relative a: Stoicismo-l'etica, l'unico atteggiamento possibile è l'apatìa e l'esercizio consapevole del dovere, la ragione necessaria a garantire accordo tra uomo e natura in generale e solo quando l'esercizio del vivere coerenti con se stessi, secondo natura o secondo ragione non è possibile, come mezzo ???? l'uso pratico della ragione, sull'accettazione della condizione umana e accettazione del proprio destino dal momento che Dio è Fato e Provvidenza, l'esercizio consapevole del dovere che è vivere secondo virtù, è vivere secondo virtù e la virtù è disposizione ad essere in armonia col Logos, Substine et abstine cioè astieniti da tutto ciò che non è in proprio potere e sopporta quel che capita, poiché tutto ciò che accade è necessario e provvidenziale., assenza di passioni impassibilità liberandosi da ogni dipendenza dal mondo esteriore, armonizzare se stessi con l'Universo servendosi di 2 forze la ragione necessaria a garantire accordo tra uomo e natura in generale, STOICISMO ETICA ha come scopo la felicità, da ogni dipendenza dal mondo esteriore in modo da raggiungere la pace interiore, come scopo la felicità ed è basata sull'adattamento (oikéiosis), l'unico atteggiamento possibile è l'apatìa cioè assenza di passioni impassibilità, Dio è Fato e Provvidenza per cui opporsi ai suoi voleri è inutile e stolto, armonizzare se stessi con l'Universo servendosi di 2 forze l'istinto necesssario alla sopravvivenza, la ragione necessaria a garantire accordo tra uomo e natura in generale dopo che sia stata depurata dalle corruzioni prodotte dalla società, come scopo la felicità e come mezzo, solo quando l'esercizio del vivere coerenti con se stessi, secondo natura o secondo ragione non è possibile allora non rimane che il suicidio, sull'adattamento (oikéiosis) per armonizzare se stessi con l'Universo, opporsi ai suoi voleri è inutile e stolto perciò l'unico atteggiamento possibile è l'apatìa