WARNING:
JavaScript is turned OFF. None of the links on this concept map will
work until it is reactivated.
If you need help turning JavaScript On, click here.
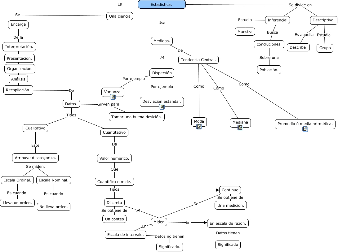
Este Cmap, tiene información relacionada con: mapa conceptual cerj, Continuo Se Miden, Dispersión Por ejemplo Desviación estandar., Estadística. Es Una ciencia, Estadística. Usa Medidas., Encarga De la Recopilación., Descriptiva. Es aquella Describe, Discreto Se obtiene de Un conteo, Estadística. Se divide en Inferencial, Cuantifica o mide. Tipos Discreto, En escala de razón. Datos tienen Significado, Tendencia Central. Como Moda, Datos. Tipos Cualitativo, Cuantitativo Da Valor númerico., Miden En Escala de intervalo., Continuo Se obtiene de Una medición., Medidas. De Tendencia Central., Tendencia Central. Como Promedio ó media aritmética., Descriptiva. Estudia Grupo, Escala Nominal. Es cuando No lleva orden., Una ciencia Se Encarga