WARNING:
JavaScript is turned OFF. None of the links on this concept map will
work until it is reactivated.
If you need help turning JavaScript On, click here.
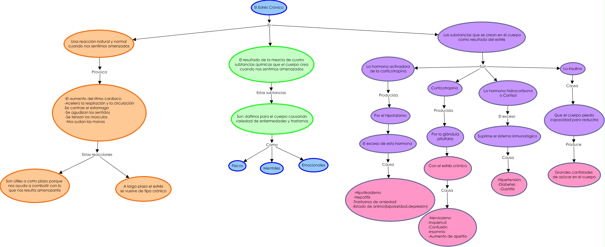
Este Cmap, tiene información relacionada con: Estrés Crónico Unidad 3, El exceso de esta hormona Causa -Hipotiroidismo -Hepatitis -Trastosnos de ansiedad -Estado de animo(bipolaridad,depresión), Por el hipotalamo ???? El exceso de esta hormona, Suprime el sistema inmunológico Causa -Hipertensión -Diabetes -Gastritis, -El aumento del ritmo cardíaco -Acelera la respiración y la circulación -Se contrae el estomago -Se agudizan los sentidos -Se tensan los músculos -Nos sudan las manos Estas reacciones A largo plazo el estrés se vuelve de tipo crónico, La insulina Causa Que el cuerpo pierda capacidad para reducirla, Las substancias que se crean en el cuerpo como resultado del estrés Son La insulina, Son dañinos para el cuerpo causando variedad de enfermedades y trastornos Como Emocionales, Las substancias que se crean en el cuerpo como resultado del estrés Son Corticotropina, Las substancias que se crean en el cuerpo como resultado del estrés Son La hormona activadora de la corticotropina, Son dañinos para el cuerpo causando variedad de enfermedades y trastornos Como Físicos, Corticotropina Producida Por la glándula pituitaria, El Estrés Crónico Es El resultado de la mezcla de cuatro subtancias químicas que el cuerpo crea cuando nos sentimos amenazados, Las substancias que se crean en el cuerpo como resultado del estrés Son La hormona hidrocortisona o Cortisol, El Estrés Crónico Es Una reacción natural y normal cuando nos sentimos amenzados, Con el estrés crónico Causa -Nerviosismo -Inquietud -Confusión -Insomnio -Aumento de apetito, El resultado de la mezcla de cuatro subtancias químicas que el cuerpo crea cuando nos sentimos amenazados Estas subtancias Son dañinos para el cuerpo causando variedad de enfermedades y trastornos, Son dañinos para el cuerpo causando variedad de enfermedades y trastornos Como Mentales, Por la glándula pituitaria ???? Con el estrés crónico, La hormona activadora de la corticotropina Producida Por el hipotalamo, Que el cuerpo pierda capacidad para reducirla Produce Grandes cantidades de azúcar en el cuerpo