WARNING:
JavaScript is turned OFF. None of the links on this concept map will
work until it is reactivated.
If you need help turning JavaScript On, click here.
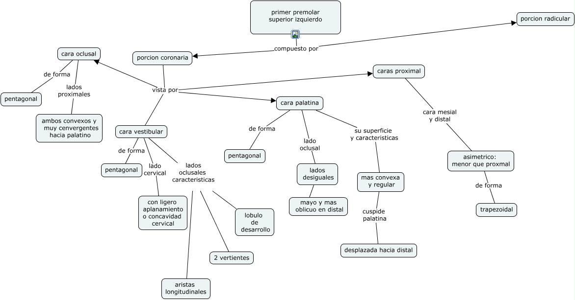
Este Cmap, tiene información relacionada con: primer premolar superior izq, lados desiguales mayo y mas oblicuo en distal, primer premolar superior izquierdo compuesto por porcion radicular, cara palatina de forma pentagonal, primer premolar superior izquierdo compuesto por porcion coronaria, cara vestibular lado cervical con ligero aplanamiento o concavidad cervical, cara palatina su superficie y caracteristicas mas convexa y regular, porcion coronaria vista por cara oclusal, cara vestibular lados oclusales caracteristicas aristas longitudinales, caras proximal cara mesial y distal asimetrico: menor que proxmal, porcion coronaria vista por cara vestibular, cara vestibular lados oclusales caracteristicas lobulo de desarrollo, asimetrico: menor que proxmal de forma trapezoidal, porcion coronaria vista por caras proximal, cara vestibular de forma pentagonal, cara vestibular lados oclusales caracteristicas 2 vertientes, cara oclusal de forma pentagonal, mas convexa y regular cuspide palatina desplazada hacia distal, cara palatina lado oclusal lados desiguales, cara oclusal lados proximales ambos convexos y muy cenvergentes hacia palatino, porcion coronaria vista por cara palatina